eukleidhs1821
Διάσημο μέλος
Ο eukleidhs1821 αυτή τη στιγμή δεν είναι συνδεδεμένος. Είναι Πτυχιούχος του τμήματος Ιατρικής Ιωαννίνων (Ιωάννινα) και μας γράφει από Καινούργιο (Ηράκλειο). Έχει γράψει 3.965 μηνύματα.
20-11-23
16:57
χααχαχαχ αυτο δεν το χω ξανακουσει!!!Πως γινεται το φως να πηγαινει απο τον ανθρωπο στον ηλιο?Εκπεμπει φως ο ανθρωπος???Το πονηρο σε αυτο το θεμα ηταν να ξερεις οτι το ανθρωπινο ματι κοιταει ευθυγραμμα!!Ηταν αρκετα εξυπνο!Πράγματι. Να το:
Πανεύκολο, κι όμως είχε αρκετή αποτυχία. Το παν ήταν το σχήμα.
Είχα μάθει ότι πάρα πολλοί έκαναν ανάποδα την πορεία του φωτός, δηλαδή από το μάτι προς τον ήλιο!!!!
Η Οπτική ήταν στην ύλη πολλά χρόνια. Όμως, 3ο ή 4ο θέμα από Οπτική δεν έβαλαν ποτέ.
Samael
Τιμώμενο Μέλος
Ο Samael αυτή τη στιγμή δεν είναι συνδεδεμένος. Είναι 26 ετών, Πτυχιούχος του τμήματος Ηλεκτρολόγων & Ηλεκτρονικών Μηχανικών ΠΑΔΑ και μας γράφει από Πειραιάς (Αττική). Έχει γράψει 12.124 μηνύματα.
20-11-23
17:00
Εγκυκλοπαιδικά,ναι εκπέμπει φως και ο άνθρωπος, απλά δεν είναι στο φάσμα του ορατού για να γίνεται αντιληπτό.Εκπεμπει φως ο ανθρωπος???
eukleidhs1821
Διάσημο μέλος
Ο eukleidhs1821 αυτή τη στιγμή δεν είναι συνδεδεμένος. Είναι Πτυχιούχος του τμήματος Ιατρικής Ιωαννίνων (Ιωάννινα) και μας γράφει από Καινούργιο (Ηράκλειο). Έχει γράψει 3.965 μηνύματα.
20-11-23
17:03
τωρα μιλαμε με βαση τη λογικη του ερωτηματος.Ειναι τρελο βαλεις αναποδα την πορεια της ακτινας!Απλα επρεπε να κανεις κλασσικα τη θεωρια δηλαδη απο αραιο μεσο που ειναι ο αερας σε πυκνο μεσο που ειναι το νερο οτι η ακτινα φωτος πλησιαζει την καθετο!!!Αυτο ομως ολοι οι αριστοι μαθητες το ξερανε να το κανουνε.Το πονηρο και αυτο που δεν ξεραν πολλοι ειναι οτι το ματι κοιταει ευθυγραμμα οποτε επρεπε να προεκτεινουν τη διαθλομενη για να δουν που βρισκεται σχετικα με τον ηλιο!Τρομερο ερωτημα!Εγκυκλοπαιδικά,ναι εκπέμπει φως και ο άνθρωπος, απλά δεν είναι στο φάσμα του ορατού για να γίνεται αντιληπτό.
Dias
Επιφανές μέλος
Ο Dias αυτή τη στιγμή δεν είναι συνδεδεμένος. Είναι Καθηγητής κι έχει σπουδάσει στο τμήμα Φυσικής ΕΚΠΑ (Αθήνα). Έχει γράψει 10.743 μηνύματα.
20-11-23
17:30
-
Μη σου κάνει εντύπωση.χααχαχαχ αυτο δεν το χω ξανακουσει!!!Πως γινεται το φως να πηγαινει απο τον ανθρωπο στον ηλιο?Εκπεμπει φως ο ανθρωπος??? - Η πρώτες θεωρίες των αρχαίων Ελλήνων (Πυθαγόρας), υποστήριζαν ότι το φως αποτελείται από ρεύμα σωματιδίων το οποίο εκπέμπεται από το ανθρώπινο μάτι χτυπά πάνω στα αντικείμενα και κατά την επιστροφή του στο μάτι δημιουργεί το αίσθημα της όρασης.
Εγκυκλοπαιδικά, ναι εκπέμπει φως και ο άνθρωπος, απλά δεν είναι στο φάσμα του ορατού για να γίνεται αντιληπτό.
Άλλο αυτό. Εδώ λέμε για το μάτι να φωτίζει τα αντικείμενα. Ναι, όπως όλα τα πράγματα και ο άνθρωπος εκπέμπει θερμότητα, δηλαδή υπέρυθρη ακτινοβολία.
@ Samael , εσύ άνοιξες το θέμα, αλλά δεν σε βλέπουμε.
ιωαννηs
Επιφανές μέλος
Ο ιωαννηs αυτή τη στιγμή δεν είναι συνδεδεμένος. Είναι 25 ετών, Φοιτητής του τμήματος Πρόγραμμα Ιερατικών Σπουδών και μας γράφει από Πειραιάς (Αττική). Έχει γράψει 15.424 μηνύματα.
20-11-23
17:40
Το ματι εκπέμπει πολλα πραματα ,απειρα, ενεξερευνητα ,,οπως πχ ερωτισμο
Μη σου κάνει εντύπωση.- Η πρώτες θεωρίες των αρχαίων Ελλήνων (Πυθαγόρας), υποστήριζαν ότι το φως αποτελείται από ρεύμα σωματιδίων το οποίο εκπέμπεται από το ανθρώπινο μάτι χτυπά πάνω στα αντικείμενα και κατά την επιστροφή του στο μάτι δημιουργεί το αίσθημα της όρασης.
Άλλο αυτό. Εδώ λέμε για το μάτι να φωτίζει τα αντικείμενα. Ναι, όπως όλα τα πράγματα και ο άνθρωπος εκπέμπει θερμότητα, δηλαδή υπέρυθρη ακτινοβολία.
@ Samael , εσύ άνοιξες το θέμα, αλλά δεν σε βλέπουμε.
ε που να πλησιασει ο ανθρωπος με τετοια φορα που πηρες
Dias
Επιφανές μέλος
Ο Dias αυτή τη στιγμή δεν είναι συνδεδεμένος. Είναι Καθηγητής κι έχει σπουδάσει στο τμήμα Φυσικής ΕΚΠΑ (Αθήνα). Έχει γράψει 10.743 μηνύματα.
20-11-23
17:58
Πολλά ακόμα μπορεί να κάνει ένα μάτι:Το ματι εκπέμπει πολλα πραματα ,απειρα, ενεξερευνητα ,,οπως πχ ερωτισμο
1) Να πετά σπίθες.
2) Να ματιάζει.
3) Να μαγειρεύει (αν είναι της κουζίνας)
4) Να τρώει ψάρια (το λέει η παροιμία)
5) Να έχει καταρράκτη.
6) Να απουσιάζει (στους πειρατές).
7) Να παίζει (όταν θα δούμε κάποιον)
8) Να πετάγεται έξω (ξέρουμε πότε)
9) Να γυαλίζει
10) Να καίγεται προκαλώντας τραγωδία (αν έχει Μ κεφαλαίο)
ιωαννηs
Επιφανές μέλος
Ο ιωαννηs αυτή τη στιγμή δεν είναι συνδεδεμένος. Είναι 25 ετών, Φοιτητής του τμήματος Πρόγραμμα Ιερατικών Σπουδών και μας γράφει από Πειραιάς (Αττική). Έχει γράψει 15.424 μηνύματα.
21-11-23
08:02
Ο ευκλειδης ειπε οτι υπαρχουν κριτηρια συγκλισης στα γενικευμενα ολοκληρωματα ωστε να μην κουραζεσαι να τα λυνεις και να ψαχνεις.
Βγηκαμε λοιπον απο το τηγανι που μας ξεροψυνουν και κατι βρηκαμε.
Οσο προχωρας στα μαθηματικα αυτα γινονται πιο προβλεψιμα και φορμαρισμενα με διαδικασιες..το αναποδο ειναι στην φυσικη.
Ο Λαπλας ηταν ενας καλος και μοδατος ανθρωπος ο οποιος ειπε... δεν σε αρεσει η συναρτηση ετσι στο ισογειο ?..εγω θα στην κανω γκλαμουρενια.. θα στην ανεβασω στο 1ο οροφο..θα στην κανω εκθετικη και με αλλη μεταβλητή
Βγηκαμε λοιπον απο το τηγανι που μας ξεροψυνουν και κατι βρηκαμε.
Αυτόματη ένωση συνεχόμενων μηνυμάτων:
Οσο προχωρας στα μαθηματικα αυτα γινονται πιο προβλεψιμα και φορμαρισμενα με διαδικασιες..το αναποδο ειναι στην φυσικη.
Ο Λαπλας ηταν ενας καλος και μοδατος ανθρωπος ο οποιος ειπε... δεν σε αρεσει η συναρτηση ετσι στο ισογειο ?..εγω θα στην κανω γκλαμουρενια.. θα στην ανεβασω στο 1ο οροφο..θα στην κανω εκθετικη και με αλλη μεταβλητή
eukleidhs1821
Διάσημο μέλος
Ο eukleidhs1821 αυτή τη στιγμή δεν είναι συνδεδεμένος. Είναι Πτυχιούχος του τμήματος Ιατρικής Ιωαννίνων (Ιωάννινα) και μας γράφει από Καινούργιο (Ηράκλειο). Έχει γράψει 3.965 μηνύματα.
21-11-23
15:51
Aπο περιεργεια παντως εψαξα το βιβλιο της φυσικης στο ιντερνετ και τελικα δεν ηταν τοσο κουφο αυτο το ερωτημα τοτε!!!Το εγραφε ακριβως μεσα το βιβλιο οτι το ανθρωπινο ματι κοιταει ευθυγραμμα και μαλιστα ειχε ψαρι και το ματι του παρατηρητη εκτος θαλασσας.Δηλαδη ουσιαστικα τοτε η επιτροπη αλλαξε τη σαλτσα του ερωτηματος αλλα η ουσια ηταν ιδια.Πολλά ακόμα μπορεί να κάνει ένα μάτι:
1) Να πετά σπίθες.
2) Να ματιάζει.
3) Να μαγειρεύει (αν είναι της κουζίνας)
4) Να τρώει ψάρια (το λέει η παροιμία)
5) Να έχει καταρράκτη.
6) Να απουσιάζει (στους πειρατές).
7) Να παίζει (όταν θα δούμε κάποιον)
8) Να πετάγεται έξω (ξέρουμε πότε)
9) Να γυαλίζει
10) Να καίγεται προκαλώντας τραγωδία (αν έχει Μ κεφαλαίο)
View attachment 125801
Αυτόματη ένωση συνεχόμενων μηνυμάτων:
Ειναι καποια κριτηρια στανταρ.Κριτηριο συγκρισης,οριακο κριτηριο και υπαρχει και ενα ωραιο θεωρημα του leibnitz.Οταν τα διαβαζα πριν καποια χρονια τα ξερα νερακι.Τωρα,χρειαζεται ενα φρεσκαρισμα να τα ξαναθυμηθω παλι.Παντως,ξεροντας αυτα τα κριτηρια εχεις και τη συγκλιση στις σειρες.Ειτε σειρες ειτε γενικευμενα ολοκληρωματα ειναι ιδια λογικη η συγκλισηΟ ευκλειδης ειπε οτι υπαρχουν κριτηρια συγκλισης στα γενικευμενα ολοκληρωματα ωστε να μην κουραζεσαι να τα λυνεις και να ψαχνεις.
Βγηκαμε λοιπον απο το τηγανι που μας ξεροψυνουν και κατι βρηκαμε.
View attachment 125827
Αυτόματη ένωση συνεχόμενων μηνυμάτων:
Οσο προχωρας στα μαθηματικα αυτα γινονται πιο προβλεψιμα και φορμαρισμενα με διαδικασιες..το αναποδο ειναι στην φυσικη.
Ο Λαπλας ηταν ενας καλος και μοδατος ανθρωπος ο οποιος ειπε... δεν σε αρεσει η συναρτηση ετσι στο ισογειο ?..εγω θα στην κανω γκλαμουρενια.. θα στην ανεβασω στο 1ο οροφο..θα στην κανω εκθετικη και με αλλη μεταβλητή
View attachment 125831
Dias
Επιφανές μέλος
Ο Dias αυτή τη στιγμή δεν είναι συνδεδεμένος. Είναι Καθηγητής κι έχει σπουδάσει στο τμήμα Φυσικής ΕΚΠΑ (Αθήνα). Έχει γράψει 10.743 μηνύματα.
21-11-23
16:30
Ναι, κουφό δεν ήταν. Υπάρχουν και πολλές σχετικές ασκήσεις, όπως και αυτή που έβαλα στο μήνυμα 476. Βέβαια στο βιβλίο, ο άνθρωπος είναι έξω από το νερό και κοιτάζει μέσα. Όμως ο λόγος της αποτυχίας δεν ήταν αυτός. Οι μαθητές συνήθως αγνοούν τις εικόνες του βιβλίου και τις λεζάντες. Κάποια χρονιά έβαλαν στις εξετάσεις ερώτηση Σ-Λ για τις οπτικές ίνες, που η απάντηση βρισκόταν στη λεζάντα εικόνας και όχι στο κείμενο. Μαντεύεις πόσοι δεν ήξεραν την απάντηση.Aπο περιεργεια παντως εψαξα το βιβλιο της φυσικης στο ιντερνετ και τελικα δεν ηταν τοσο κουφο αυτο το ερωτημα τοτε!!!Το εγραφε ακριβως μεσα το βιβλιο οτι το ανθρωπινο ματι κοιταει ευθυγραμμα και μαλιστα ειχε ψαρι και το ματι του παρατηρητη εκτος θαλασσας.Δηλαδη ουσιαστικα τοτε η επιτροπη αλλαξε τη σαλτσα του ερωτηματος αλλα η ουσια ηταν ιδια.
eukleidhs1821
Διάσημο μέλος
Ο eukleidhs1821 αυτή τη στιγμή δεν είναι συνδεδεμένος. Είναι Πτυχιούχος του τμήματος Ιατρικής Ιωαννίνων (Ιωάννινα) και μας γράφει από Καινούργιο (Ηράκλειο). Έχει γράψει 3.965 μηνύματα.
21-11-23
16:51
Nαι το ανεφερα και γω οτι στο βιβλιο ο ανθρωπος ηταν εξω αλλα η λογικη ηταν ακριβως ιδια.Ναι, κουφό δεν ήταν. Υπάρχουν και πολλές σχετικές ασκήσεις, όπως και αυτή που έβαλα στο μήνυμα 476. Βέβαια στο βιβλίο, ο άνθρωπος είναι έξω από το νερό και κοιτάζει μέσα. Όμως ο λόγος της αποτυχίας δεν ήταν αυτός. Οι μαθητές συνήθως αγνοούν τις εικόνες του βιβλίου και τις λεζάντες. Κάποια χρονιά έβαλαν στις εξετάσεις ερώτηση Σ-Λ για τις οπτικές ίνες, που η απάντηση βρισκόταν στη λεζάντα εικόνας και όχι στο κείμενο. Μαντεύεις πόσοι δεν ήξεραν την απάντηση.
View attachment 125851View attachment 125852
Dias
Επιφανές μέλος
Ο Dias αυτή τη στιγμή δεν είναι συνδεδεμένος. Είναι Καθηγητής κι έχει σπουδάσει στο τμήμα Φυσικής ΕΚΠΑ (Αθήνα). Έχει γράψει 10.743 μηνύματα.
21-11-23
17:01
ΛΥΣΗ
ιωαννηs
Επιφανές μέλος
Ο ιωαννηs αυτή τη στιγμή δεν είναι συνδεδεμένος. Είναι 25 ετών, Φοιτητής του τμήματος Πρόγραμμα Ιερατικών Σπουδών και μας γράφει από Πειραιάς (Αττική). Έχει γράψει 15.424 μηνύματα.
22-11-23
09:29
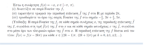
Χτυπωντας την χορδη μια κιθαρας παιρνουμε μια ηχητικη ταλαντωση στην συχνοτητα ντο... Φυσωντας το καλαμακι ενος κλαρινου παιρνουμε παλι ενα ντο... Ηχητικα γνωριζουμε οτι αυτες ειναι διαφορετικες πηγες αν και εχουν την ιδια συχνοτητα... Αυτο οφειλεται στο λογο οτι μαζι με την κεντρικη συχνοτητα ταλαντωσης παραγονται και απειρες αλλες ταλαντοσουλες που εχουν σχεση με το υλικο το αντηχείο και οτι αλλο...Οι ονομαζόμενες αρμονικες.
Οι αρμονικες αυτες ειναι πολυ σημαντικές στις τηλεπικοινωνιες στην ηχητικη τεχνη και γενικως στην ηλεκτρολογια.
Ο Fourier εξεφρασε μαθηματικως αυτες της αρμονικες για να τις ξερουμε.
Διας style
Οι αρμονικες αυτες ειναι πολυ σημαντικές στις τηλεπικοινωνιες στην ηχητικη τεχνη και γενικως στην ηλεκτρολογια.
Ο Fourier εξεφρασε μαθηματικως αυτες της αρμονικες για να τις ξερουμε.
Συνημμένα
Dias
Επιφανές μέλος
Ο Dias αυτή τη στιγμή δεν είναι συνδεδεμένος. Είναι Καθηγητής κι έχει σπουδάσει στο τμήμα Φυσικής ΕΚΠΑ (Αθήνα). Έχει γράψει 10.743 μηνύματα.
22-11-23
11:53
H Θερμοδυναμική την εποχή των Δεσμών ήταν πολύ στα πάνω της. Το 2000 υποβιβάστηκε στις πανελλήνιες της Β λυκείου. Το 2005 καταργήθηκαν οι πανελλήνιες της Β λυκείου. Από τότε κανείς (μαθητής, καθηγητής σχολείου ή φροντιστηρίου) δεν της δίνει και πολύ σημασία, καθώς έχει ταμπελάκι που γράφει "Δεν θα χρειαστεί του χρόνου". Κρίμα...
eukleidhs1821
Διάσημο μέλος
Ο eukleidhs1821 αυτή τη στιγμή δεν είναι συνδεδεμένος. Είναι Πτυχιούχος του τμήματος Ιατρικής Ιωαννίνων (Ιωάννινα) και μας γράφει από Καινούργιο (Ηράκλειο). Έχει γράψει 3.965 μηνύματα.
22-11-23
14:42
αν δεν κανω λαθος ο τυπος nrTlnVB/VA ειναι αν βρεις το εμβαδον που περικλειεται κατω απο την υπερβολη επομενως ο υπολογισμος του ορισμενου ολοκληρωματος απο α εως β του a/x.Για αυτο μπαινει το ln μεσα στον τυπο...Φυσικα στη β λυκειου που διδασκεται μαθαινεται παπαγαλια ο τυπος απλα το λεω οποιος εχει απορια
Dias
Επιφανές μέλος
Ο Dias αυτή τη στιγμή δεν είναι συνδεδεμένος. Είναι Καθηγητής κι έχει σπουδάσει στο τμήμα Φυσικής ΕΚΠΑ (Αθήνα). Έχει γράψει 10.743 μηνύματα.
22-11-23
15:26
Έτσι είναι.αν δεν κανω λαθος ο τυπος nrTlnVB/VA ειναι αν βρεις το εμβαδον που περικλειεται κατω απο την υπερβολη επομενως ο υπολογισμος του ορισμενου ολοκληρωματος απο α εως β του a/x.Για αυτο μπαινει το ln μεσα στον τυπο...Φυσικα στη β λυκειου που διδασκεται μαθαινεται παπαγαλια ο τυπος απλα το λεω οποιος εχει απορια
eukleidhs1821
Διάσημο μέλος
Ο eukleidhs1821 αυτή τη στιγμή δεν είναι συνδεδεμένος. Είναι Πτυχιούχος του τμήματος Ιατρικής Ιωαννίνων (Ιωάννινα) και μας γράφει από Καινούργιο (Ηράκλειο). Έχει γράψει 3.965 μηνύματα.
22-11-23
15:37
25 ευρω ρε?Έτσι είναι.
Εδώ, ας πούμε εντάξει, θέλει άγνωστα Μαθηματικά. Υπάρχουν όμως και αποδείξεις που παραλείπονται ενώ βγαίνουν με στοιχειώδη Μαθηματικά. Ή το χειρότερο: υπάρχει η απόδειξη στο βιβλίο και οι οδηγίες λένε να μη διδαχθεί. Η νοοτροπία είναι "φαΐ μασημένο".
ιωαννηs
Επιφανές μέλος
Ο ιωαννηs αυτή τη στιγμή δεν είναι συνδεδεμένος. Είναι 25 ετών, Φοιτητής του τμήματος Πρόγραμμα Ιερατικών Σπουδών και μας γράφει από Πειραιάς (Αττική). Έχει γράψει 15.424 μηνύματα.
23-11-23
05:55
Πισω στην φυσικη... με μια ασκηση για υπομονετικους.
Εδω εχουμε μια παραξενη περιπτωση οπου η αντιδραση του εδαφους ειναι προς τα κατω ενω την εχουμε συνηθίσει προς τα πανω.
Εδω εχουμε μια παραξενη περιπτωση οπου η αντιδραση του εδαφους ειναι προς τα κατω ενω την εχουμε συνηθίσει προς τα πανω.
Dias
Επιφανές μέλος
Ο Dias αυτή τη στιγμή δεν είναι συνδεδεμένος. Είναι Καθηγητής κι έχει σπουδάσει στο τμήμα Φυσικής ΕΚΠΑ (Αθήνα). Έχει γράψει 10.743 μηνύματα.
23-11-23
17:47
Μπράβο Γιάν²η! Πολύ ωραία και έξυπνη άσκηση. Όμως ο τρόπος που παρουσιάζεις τη λύση προκαλεί τρόμο. Δίνω μια πιο ευκολοχώνευτη παρουσίαση της ίδιας λύσης.
Dias
Επιφανές μέλος
Ο Dias αυτή τη στιγμή δεν είναι συνδεδεμένος. Είναι Καθηγητής κι έχει σπουδάσει στο τμήμα Φυσικής ΕΚΠΑ (Αθήνα). Έχει γράψει 10.743 μηνύματα.
23-11-23
20:02
ιωαννηs
Επιφανές μέλος
Ο ιωαννηs αυτή τη στιγμή δεν είναι συνδεδεμένος. Είναι 25 ετών, Φοιτητής του τμήματος Πρόγραμμα Ιερατικών Σπουδών και μας γράφει από Πειραιάς (Αττική). Έχει γράψει 15.424 μηνύματα.
24-11-23
09:04
Ε Δια δεν θελω να ειμαι τρομακτικος αλλα ετσι μου βγαινει... το αναποδο θελω.... Τα γραφω ετσι γιατι ετσι τα καταλαβαινω εγω και για να τρολαρω τους δασκαλους.View attachment 125984
Μπράβο Γιάν²η! Πολύ ωραία και έξυπνη άσκηση. Όμως ο τρόπος που παρουσιάζεις τη λύση προκαλεί τρόμο. Δίνω μια πιο ευκολοχώνευτη παρουσίαση της ίδιας λύσης.
Τα θελω εστι να κυλανε απλα αναλυτικα σαν να βλεπεις ελληνικη ταινια
Βασικα η απλοτητα και η συντομια ειναι θεμα εμπειριας και ενασχολησης που εγω δεν προκειτε ποτε να αποκτησω γιατι ειμαι περαστικος.
Παντως σε ευχαριστω πολυ που τα διαβαζεις και καταναλωνεις χρονο ...μονοι μας μειναμε...
Κοιτα να δεις τωρα ....οι σφαιρες δεν φτανει που μας σκοτωνουν μας τραβανε και ενα ηλεκτροσοκ...μισω τις σφαιρες.
Συνημμένα
Χρήστες Βρείτε παρόμοια
-
Τα παρακάτω 0 μέλη και 0 επισκέπτες διαβάζουν μαζί με εσάς αυτό το θέμα:Tα παρακάτω 278 μέλη διάβασαν αυτό το θέμα:
- Cocobolo
- Salomon Jonas
- many of Filip
- ChrisG152
- ether--net
- Hased Babis
- GNick06
- Marildrea
- globglogabgalab
- Georgiaaa_
- Bonaparte
- Ilias__
- Kabamaru Hayate
- panosalex7
- eukleidhs1821
- SlimShady
- jYanniss
- Drscientist
- Corfu kitty
- bak07
- Kate1914
- aris65
- jellojina
- Unboxholics
- sakplat
- Chrisphys
- bigguy
- love_to_learn
- tsiobieman
- Wonderkid
- Tolis211
- suaimhneas
- Indecisive2
- bibliofagos
- Hecticism
- ggl
- panosT436
- rseven
- Debugging_Demon
- andromaxh07
- Scandal
- georgetherrr
- antonis97
- BatGuin
- thesmilingchild
- iiTzArismaltor_
- Μήτσος10
- Orfano
- charmander
- eirinipap
- exotic xo
- Giorgosvr
- Qwerty 0
- Than003
- angela_k
- Jomo
- Joji
- kost28
- redpointer
- Albert.123
- Leo komm
- P.Dam.
- Steliosgkougkou
- chjan
- Evangeloz
- wmaria
- Maynard
- χημεια4λαιφ
- donut_daddy
- marikakitsou16
- physicscrazy
- Lia 2006
- chester20080
- panaman
- Msp1
- Sotis
- mirara
- melver
- grad778
- nickd
- V@Per
- ssalex
- catlover033
- carnage
- Μιχαήλ
- vas2017
- beatrixx
- phleidhs
- gegeorgiou90
- Dr. Gl. Luminous
- agg41
- thepigod762
- Helen06
- math2arch
- MrDragonboy
- chrismpd
- bill09876
- Paragontas7000
- ikigai
- Marel
- soleilst
- Startx0
- marilenaaa
- EllieKal
- gzois
- EFAKIT
- Φινεύς
- estrela
- Lifelong Learner
- Annie
- Panatha mono
- Mitsaras23
- Isa
- BiteTheDust
- Chris180
- aplalew
- user111
- Chemwizard
- giannhs2001
- Mukumbura
- MR WHITE
- SIAmia
- supertom4000
- J.Cameron
- persour
- Totreno
- sotirislk
- Specon
- Mariosm.
- Claire05
- Giorgos216
- Jimpower
- shezza94
- kwstasloul
- kan3nas
- dmav
- Obi-Wan Kenobi
- Nancysmilkyway
- Νομάρχης
- ogigidi
- ένας τυχαίος
- Hmmytheos
- constansn
- cannot_log_in
- hello1234
- ilal1200
- Alessandra Eliza
- Giannis327
- phoni
- aggorf
- Nala
- Frozensun
- xrisamikol
- Ilovemycats27
- PanosApo
- nik64
- angies
- dimitris_eee
- mike19
- angeloskar
- eltqt
- CrusaderKingsIII
- flaura
- elevag
- Patroklos
- Anonymous1
- IcedBreaje
- kiyoshi
- nicole1982
- Lost_In_Life
- Γατέχων
- AggelikiGr
- Nansytsg
- Lathy
- k4t
- Maria_Xagorari
- suuuuiiii
- SoyN
- thecrazycretan
- Jesse_
- A350
- Ιωάννης1234
- george777
- Abiogenesis
- Enhypen
- Mary06
- arko
- Giorgkalo
- velentzakoss
- Giota_pel
- AnnaRd
- Νικολινα
- NikNik1995
- BillyTheKid
- Nick_nt
- a namaves
- xristarac
- ilovekpop
- GeorgePap2003
- Sofos Gerontas
- topg
- Γιώτα Γιαννακού
- plantbee
- Peter Pan13
- Ness
- MrDna
- Jojo K
- Mewmaw
-
Φορτώνει...
-
Το forum μας χρησιμοποιεί cookies για να βελτιστοποιήσει την εμπειρία σας.
Συνεχίζοντας την περιήγησή σας, συναινείτε στη χρήση cookies στον περιηγητή σας.
Αρχική Forum
Ρωτήστε κάτι
Προσωπικές Συζητήσεις
Πανελλαδικές
Αγγελίες
Συνδεδεμένοι Χρήστες
Λίστα Αποκλεισμένων
Υπεύθυνοι του Forum
e-steki
