Dias
Επιφανές μέλος
Ο Dias αυτή τη στιγμή δεν είναι συνδεδεμένος. Είναι Καθηγητής κι έχει σπουδάσει στο τμήμα Φυσικής ΕΚΠΑ (Αθήνα). Έχει γράψει 10.743 μηνύματα.
24-11-23
11:38
Ταλαντώσεις: Ένα πολύ χρήσιμο πρόβλημα:
Guest 691153
Επισκέπτης
αυτή τη στιγμή δεν είναι συνδεδεμέν. Δεν έχει γράψει κανένα μήνυμα.
24-11-23
12:06
Με τρομάζουν οι ταλαντώσεις 

Dias
Επιφανές μέλος
Ο Dias αυτή τη στιγμή δεν είναι συνδεδεμένος. Είναι Καθηγητής κι έχει σπουδάσει στο τμήμα Φυσικής ΕΚΠΑ (Αθήνα). Έχει γράψει 10.743 μηνύματα.
24-11-23
12:49
Μην ανησυχείς. Στη Γ λυκείου θα τις χορτάσεις για τα καλά. Να εύχεσαι όχι αυτή της εικόνας...Με τρομάζουν οι ταλαντώσεις![]()
ιωαννηs
Επιφανές μέλος
Ο ιωαννηs αυτή τη στιγμή δεν είναι συνδεδεμένος. Είναι 25 ετών, Φοιτητής του τμήματος Πρόγραμμα Ιερατικών Σπουδών και μας γράφει από Πειραιάς (Αττική). Έχει γράψει 15.424 μηνύματα.
25-11-23
08:17
Κολλημένοι στο Νευτωνα συνεχιζουμε με κεκλιμενα επιπεδα...ασκηση με σασπενς και χρηση της μεσης επιταχυνσης
Dias
Επιφανές μέλος
Ο Dias αυτή τη στιγμή δεν είναι συνδεδεμένος. Είναι Καθηγητής κι έχει σπουδάσει στο τμήμα Φυσικής ΕΚΠΑ (Αθήνα). Έχει γράψει 10.743 μηνύματα.
25-11-23
16:54
ιωαννηs
Επιφανές μέλος
Ο ιωαννηs αυτή τη στιγμή δεν είναι συνδεδεμένος. Είναι 25 ετών, Φοιτητής του τμήματος Πρόγραμμα Ιερατικών Σπουδών και μας γράφει από Πειραιάς (Αττική). Έχει γράψει 15.424 μηνύματα.
26-11-23
09:09
Νευτωνια πολυ χορταστικη ασκηση ... Η χρονικη μεταβολη της ορμης ειναι και αυτη νευτωνια δυναμη..
Dias
Επιφανές μέλος
Ο Dias αυτή τη στιγμή δεν είναι συνδεδεμένος. Είναι Καθηγητής κι έχει σπουδάσει στο τμήμα Φυσικής ΕΚΠΑ (Αθήνα). Έχει γράψει 10.743 μηνύματα.
26-11-23
11:00
Newton κι εγώ. Κατάλληλη και για δυνατούς της Α λυκείου:
Dias
Επιφανές μέλος
Ο Dias αυτή τη στιγμή δεν είναι συνδεδεμένος. Είναι Καθηγητής κι έχει σπουδάσει στο τμήμα Φυσικής ΕΚΠΑ (Αθήνα). Έχει γράψει 10.743 μηνύματα.
26-11-23
13:00
Από το βιβλίο Φυσικής Β λυκείου κατεύθυνσης:
Γιατί δεν μας δίνουν και την απόδειξη; Δεν είναι δύσκολη ούτε θέλει ανώτερα Μαθηματικά. Γενικά αποφεύγουν τις αποδείξεις και προσφέρουν μασημένο φαγητό. Το χειρότερο είναι ότι κάποιες φορές υπάρχει μια απόδειξη στο βιβλίο αλλά η εντολή είναι να μη διδαχθεί. Παλιά οι αποδείξεις διδάσκονταν. Δηλαδή τώρα θεωρούν τα παιδιά χαζά; Να, η απόδειξη της κεντρομόλου επιτάχυνσης στο σχολικό βιβλίο Α λυκείου του 1963:
(Σημείωση: Τότε την επιτάχυνση την έλεγαν γ και τα βιβλία ήταν στην καθαρεύουσα)
(Σημείωση: Τότε την επιτάχυνση την έλεγαν γ και τα βιβλία ήταν στην καθαρεύουσα)
Dias
Επιφανές μέλος
Ο Dias αυτή τη στιγμή δεν είναι συνδεδεμένος. Είναι Καθηγητής κι έχει σπουδάσει στο τμήμα Φυσικής ΕΚΠΑ (Αθήνα). Έχει γράψει 10.743 μηνύματα.
26-11-23
22:31
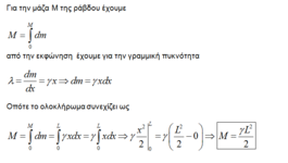
Επειδή ασχοληθήκαμε αρκετά με την παρακάτω άσκηση, βάζω ολόκληρη τη λύση της αναλυτικά:
ιωαννηs
Επιφανές μέλος
Ο ιωαννηs αυτή τη στιγμή δεν είναι συνδεδεμένος. Είναι 25 ετών, Φοιτητής του τμήματος Πρόγραμμα Ιερατικών Σπουδών και μας γράφει από Πειραιάς (Αττική). Έχει γράψει 15.424 μηνύματα.
27-11-23
09:56
Μιας και πιασαμε την ηλεκτρολογια ας βαλουμε μια αναλογη απλη.
Ενα κακο που εχουν τα πανεπιστημια ειναι οτι αν μια ασκηση δεν εχει μεσα παραγωγους και ολοκληρωματα δεν την θεωρουν γκλαμουρατη..τι κακο και αυτο?
Ενα κακο που εχουν τα πανεπιστημια ειναι οτι αν μια ασκηση δεν εχει μεσα παραγωγους και ολοκληρωματα δεν την θεωρουν γκλαμουρατη..τι κακο και αυτο?
Dias
Επιφανές μέλος
Ο Dias αυτή τη στιγμή δεν είναι συνδεδεμένος. Είναι Καθηγητής κι έχει σπουδάσει στο τμήμα Φυσικής ΕΚΠΑ (Αθήνα). Έχει γράψει 10.743 μηνύματα.
27-11-23
13:18
Οι ταλαντώσεις έχουν το καλό ή το κακό ότι συνδυάζονται με πολλά κεφάλαια της Φυσικής. Στο κάτω-κάτω από μια ταλάντωση δημιουργηθήκαμε και για μια ωραία ταλάντωση ζούμε.
ιωαννηs
Επιφανές μέλος
Ο ιωαννηs αυτή τη στιγμή δεν είναι συνδεδεμένος. Είναι 25 ετών, Φοιτητής του τμήματος Πρόγραμμα Ιερατικών Σπουδών και μας γράφει από Πειραιάς (Αττική). Έχει γράψει 15.424 μηνύματα.
28-11-23
10:03
Ευρεση ροπης αδρανειας ''Ι''
Η ροπη αδρανειας ειναι ενα μεγεθος που συνοδευει καθε περιστροφικη κινηση και μεταβαλει φαινομενικα κατα πολυ την μαζα του σωματος που ξερουμε.
Η ροπη αδρανειας ειναι ενα μεγεθος που συνοδευει καθε περιστροφικη κινηση και μεταβαλει φαινομενικα κατα πολυ την μαζα του σωματος που ξερουμε.
Συνημμένα
Dias
Επιφανές μέλος
Ο Dias αυτή τη στιγμή δεν είναι συνδεδεμένος. Είναι Καθηγητής κι έχει σπουδάσει στο τμήμα Φυσικής ΕΚΠΑ (Αθήνα). Έχει γράψει 10.743 μηνύματα.
28-11-23
16:33
Κύματα είπατε; Πολύ ευχαρίστως.....
eukleidhs1821
Διάσημο μέλος
Ο eukleidhs1821 αυτή τη στιγμή δεν είναι συνδεδεμένος. Είναι Πτυχιούχος του τμήματος Ιατρικής Ιωαννίνων (Ιωάννινα) και μας γράφει από Καινούργιο (Ηράκλειο). Έχει γράψει 3.965 μηνύματα.
28-11-23
18:51
Γιαννη για λυσε αυτη την ασκηση να σε δω.Δινεται η συναρτηση f(x)=f'(x)συνχ+2024 χ ανηκει στο [-π/2,π/2].Να βρειτε τον τυπο της f.
Cade
Πολύ δραστήριο μέλος
Ο Cade αυτή τη στιγμή δεν είναι συνδεδεμένος. Είναι Απόφοιτος λυκείου. Έχει γράψει 872 μηνύματα.
28-11-23
23:20
Γραμμική 1ης τάξης είναι έχει κάποια δυσκολία ;Γιαννη για λυσε αυτη την ασκηση να σε δω.Δινεται η συναρτηση f(x)=f'(x)συνχ+2024 χ ανηκει στο [-π/2,π/2].Να βρειτε τον τυπο της f.
eukleidhs1821
Διάσημο μέλος
Ο eukleidhs1821 αυτή τη στιγμή δεν είναι συνδεδεμένος. Είναι Πτυχιούχος του τμήματος Ιατρικής Ιωαννίνων (Ιωάννινα) και μας γράφει από Καινούργιο (Ηράκλειο). Έχει γράψει 3.965 μηνύματα.
28-11-23
23:43
Kι ομως δεν ειναι απλη ασκηση...Εχει μια μεγαλη πονηραδα που αν την παρεις χαμπαρι λυνεται σε 1 δευτερολεπτοΓραμμική 1ης τάξης είναι έχει κάποια δυσκολία ;
Αυτόματη ένωση συνεχόμενων μηνυμάτων:
Μπορεις να τη λυσεις χωρις να χρησιμοποιησεις τεχνικες με παραγουσες κτλπ αλλα με χρηση θεωρηματων.Για αυτο τονισα πονηραδα.Οκ αν πολλαπλασιασεις και τα 2 μελη με e^ημχ βγαινει σε 1 δευτερολεπτο αλλα θελω την αλλη λυση να δω ποιος θα τη βρει.Γραμμική 1ης τάξης είναι έχει κάποια δυσκολία ;
ιωαννηs
Επιφανές μέλος
Ο ιωαννηs αυτή τη στιγμή δεν είναι συνδεδεμένος. Είναι 25 ετών, Φοιτητής του τμήματος Πρόγραμμα Ιερατικών Σπουδών και μας γράφει από Πειραιάς (Αττική). Έχει γράψει 15.424 μηνύματα.
29-11-23
00:25
Γιατι με περιπαίζεις αρχαιε? εγω δεν εχω γενετησια επαρση με τα μαθηματικαΓιαννη για λυσε αυτη την ασκηση να σε δω.Δινεται η συναρτηση f(x)=f'(x)συνχ+2024 χ ανηκει στο [-π/2,π/2].Να βρειτε τον τυπο της f.
Κοιτα αμα ειναι να δειξες την λυση σε κοριτσι και να το ριξεις να την κανω μετα χαρας.
Αμα οχι να την κανεις μοναχος σου
eukleidhs1821
Διάσημο μέλος
Ο eukleidhs1821 αυτή τη στιγμή δεν είναι συνδεδεμένος. Είναι Πτυχιούχος του τμήματος Ιατρικής Ιωαννίνων (Ιωάννινα) και μας γράφει από Καινούργιο (Ηράκλειο). Έχει γράψει 3.965 μηνύματα.
29-11-23
02:46
Kαλα ολα τα αλλα ο γατος τι συμβολιζει δεν καταλαβαΓιατι με περιπαίζεις αρχαιε? εγω δεν εχω γενετησια επαρση με τα μαθηματικα
Κοιτα αμα ειναι να δειξες την λυση σε κοριτσι και να το ριξεις να την κανω μετα χαρας.
Αμα οχι να την κανεις μοναχος σου
View attachment 126325

ιωαννηs
Επιφανές μέλος
Ο ιωαννηs αυτή τη στιγμή δεν είναι συνδεδεμένος. Είναι 25 ετών, Φοιτητής του τμήματος Πρόγραμμα Ιερατικών Σπουδών και μας γράφει από Πειραιάς (Αττική). Έχει γράψει 15.424 μηνύματα.
29-11-23
09:40
Κατ αρχην ειμαστε ενα φορουμ γατιωνKαλα ολα τα αλλα ο γατος τι συμβολιζει δεν καταλαβα![]()
Κατα δευτερο ειναι τρολ... οι μαθηματικοι αμα δουν διαιρεση με το μηδεν βγαζουν αναφυλαξια.... για τους φυσικους ειναι λουκουμακι ή το λενε ατοπο ή απειρο οτι βολευει την στιγμη..κατι σε ''χυμα'' που λεμε
ιωαννηs
Επιφανές μέλος
Ο ιωαννηs αυτή τη στιγμή δεν είναι συνδεδεμένος. Είναι 25 ετών, Φοιτητής του τμήματος Πρόγραμμα Ιερατικών Σπουδών και μας γράφει από Πειραιάς (Αττική). Έχει γράψει 15.424 μηνύματα.
29-11-23
10:45
Ενα παραξενο της μηχανικης που λέει
Δεν με ενδιαφερει αν η μαζα ειναι συγκεντρωμενη σε μια γραμμη ή απλωμενη οσο θελει..αν η ακτινα περιστοφης ειναι ιδια τοτε εχεται την ιδια ροπη αδρανιας.
Αυτο εχει μεγαλη εφαρμογη στην επεξεργασια και λιανση των μεταλων στα γεωτρυπανα κλπ
Δεν με ενδιαφερει αν η μαζα ειναι συγκεντρωμενη σε μια γραμμη ή απλωμενη οσο θελει..αν η ακτινα περιστοφης ειναι ιδια τοτε εχεται την ιδια ροπη αδρανιας.
Αυτόματη ένωση συνεχόμενων μηνυμάτων:
Αυτο εχει μεγαλη εφαρμογη στην επεξεργασια και λιανση των μεταλων στα γεωτρυπανα κλπ
Συνημμένα
Χρήστες Βρείτε παρόμοια
-
Τα παρακάτω 0 μέλη και 0 επισκέπτες διαβάζουν μαζί με εσάς αυτό το θέμα:Tα παρακάτω 278 μέλη διάβασαν αυτό το θέμα:
- Cocobolo
- Salomon Jonas
- many of Filip
- ChrisG152
- ether--net
- Hased Babis
- GNick06
- Marildrea
- globglogabgalab
- Georgiaaa_
- Bonaparte
- Ilias__
- Kabamaru Hayate
- panosalex7
- eukleidhs1821
- SlimShady
- jYanniss
- Drscientist
- Corfu kitty
- bak07
- Kate1914
- aris65
- jellojina
- Unboxholics
- sakplat
- Chrisphys
- bigguy
- love_to_learn
- tsiobieman
- Wonderkid
- Tolis211
- suaimhneas
- Indecisive2
- bibliofagos
- Hecticism
- ggl
- panosT436
- rseven
- Debugging_Demon
- andromaxh07
- Scandal
- georgetherrr
- antonis97
- BatGuin
- thesmilingchild
- iiTzArismaltor_
- Μήτσος10
- Orfano
- charmander
- eirinipap
- exotic xo
- Giorgosvr
- Qwerty 0
- Than003
- angela_k
- Jomo
- Joji
- kost28
- redpointer
- Albert.123
- Leo komm
- P.Dam.
- Steliosgkougkou
- chjan
- Evangeloz
- wmaria
- Maynard
- χημεια4λαιφ
- donut_daddy
- marikakitsou16
- physicscrazy
- Lia 2006
- chester20080
- panaman
- Msp1
- Sotis
- mirara
- melver
- grad778
- nickd
- V@Per
- ssalex
- catlover033
- carnage
- Μιχαήλ
- vas2017
- beatrixx
- phleidhs
- gegeorgiou90
- Dr. Gl. Luminous
- agg41
- thepigod762
- Helen06
- math2arch
- MrDragonboy
- chrismpd
- bill09876
- Paragontas7000
- ikigai
- Marel
- soleilst
- Startx0
- marilenaaa
- EllieKal
- gzois
- EFAKIT
- Φινεύς
- estrela
- Lifelong Learner
- Annie
- Panatha mono
- Mitsaras23
- Isa
- BiteTheDust
- Chris180
- aplalew
- user111
- Chemwizard
- giannhs2001
- Mukumbura
- MR WHITE
- SIAmia
- supertom4000
- J.Cameron
- persour
- Totreno
- sotirislk
- Specon
- Mariosm.
- Claire05
- Giorgos216
- Jimpower
- shezza94
- kwstasloul
- kan3nas
- dmav
- Obi-Wan Kenobi
- Nancysmilkyway
- Νομάρχης
- ogigidi
- ένας τυχαίος
- Hmmytheos
- constansn
- cannot_log_in
- hello1234
- ilal1200
- Alessandra Eliza
- Giannis327
- phoni
- aggorf
- Nala
- Frozensun
- xrisamikol
- Ilovemycats27
- PanosApo
- nik64
- angies
- dimitris_eee
- mike19
- angeloskar
- eltqt
- CrusaderKingsIII
- flaura
- elevag
- Patroklos
- Anonymous1
- IcedBreaje
- kiyoshi
- nicole1982
- Lost_In_Life
- Γατέχων
- AggelikiGr
- Nansytsg
- Lathy
- k4t
- Maria_Xagorari
- suuuuiiii
- SoyN
- thecrazycretan
- Jesse_
- A350
- Ιωάννης1234
- george777
- Abiogenesis
- Enhypen
- Mary06
- arko
- Giorgkalo
- velentzakoss
- Giota_pel
- AnnaRd
- Νικολινα
- NikNik1995
- BillyTheKid
- Nick_nt
- a namaves
- xristarac
- ilovekpop
- GeorgePap2003
- Sofos Gerontas
- topg
- Γιώτα Γιαννακού
- plantbee
- Peter Pan13
- Ness
- MrDna
- Jojo K
- Mewmaw
-
Φορτώνει...
-
Το forum μας χρησιμοποιεί cookies για να βελτιστοποιήσει την εμπειρία σας.
Συνεχίζοντας την περιήγησή σας, συναινείτε στη χρήση cookies στον περιηγητή σας.
Αρχική Forum
Ρωτήστε κάτι
Προσωπικές Συζητήσεις
Πανελλαδικές
Αγγελίες
Συνδεδεμένοι Χρήστες
Λίστα Αποκλεισμένων
Υπεύθυνοι του Forum
e-steki
