ιωαννηs
Επιφανές μέλος
Ο ιωαννηs αυτή τη στιγμή δεν είναι συνδεδεμένος. Είναι 25 ετών, Φοιτητής του τμήματος Πρόγραμμα Ιερατικών Σπουδών και μας γράφει από Πειραιάς (Αττική). Έχει γράψει 15.422 μηνύματα.
10-09-23
09:14
Αυτόματη ένωση συνεχόμενων μηνυμάτων:
Dias
Επιφανές μέλος
Ο Dias αυτή τη στιγμή δεν είναι συνδεδεμένος. Είναι Καθηγητής κι έχει σπουδάσει στο τμήμα Φυσικής ΕΚΠΑ (Αθήνα). Έχει γράψει 10.743 μηνύματα.
10-09-23
16:11
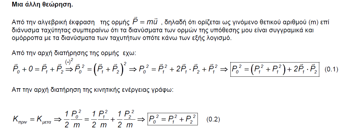
Μα το ελατήριο δεν μπορώ να καταλάβω πώς συνδέεται. Τα άλλα είναι απλά.Φυσικά εδώ ο μηχανισμός του ελατηρίου δεν φαίνεται επειδή στην πράξη θα ήταν κάπως πιο "περίεργη" η φυσική υλοποίηση του κυκλώματος .
Samael
Τιμώμενο Μέλος
Ο Samael αυτή τη στιγμή δεν είναι συνδεδεμένος. Είναι 26 ετών, Πτυχιούχος του τμήματος Ηλεκτρολόγων & Ηλεκτρονικών Μηχανικών ΠΑΔΑ και μας γράφει από Πειραιάς (Αττική). Έχει γράψει 12.124 μηνύματα.
10-09-23
16:41
Δεν ξέρω εαν βοηθάει , δεν είμαι και ο καλύτερος καλλιτέχνης
. Το ελατήριο μπορεί να θεωρηθεί ιδανικό , μη αγώγιμο κτλπ.
ιωαννηs
Επιφανές μέλος
Ο ιωαννηs αυτή τη στιγμή δεν είναι συνδεδεμένος. Είναι 25 ετών, Φοιτητής του τμήματος Πρόγραμμα Ιερατικών Σπουδών και μας γράφει από Πειραιάς (Αττική). Έχει γράψει 15.422 μηνύματα.
Cade
Πολύ δραστήριο μέλος
Ο Cade αυτή τη στιγμή δεν είναι συνδεδεμένος. Είναι Απόφοιτος λυκείου. Έχει γράψει 872 μηνύματα.
11-09-23
04:06
Οι σημειώσεις σου είναι η χαρά του μηχανικού.
Τα αποτελέσματα ίδια είναι, αρκεί μόνο κάποιος να παρατηρήσει ότι η συνάρτηση arcsin είναι κατακόρυφη μετακίνηση της -arccos. Απλώς να σημειωθεί ότι οι σταθερές δεν είναι ίσες, αλλά στην πραγματικότητα διαφέρουν κατά π/2
ιωαννηs
Επιφανές μέλος
Ο ιωαννηs αυτή τη στιγμή δεν είναι συνδεδεμένος. Είναι 25 ετών, Φοιτητής του τμήματος Πρόγραμμα Ιερατικών Σπουδών και μας γράφει από Πειραιάς (Αττική). Έχει γράψει 15.422 μηνύματα.
11-09-23
06:23
Σε ευχαριστω πολυ που τα διαβασες και απασχολήθηκες με αυτα
Τουτα τα εκανα οταν ημουν νεος και ενθουσιωδης.
Τωρα κανω αλλα πραματα
Τουτα τα εκανα οταν ημουν νεος και ενθουσιωδης.
Τωρα κανω αλλα πραματα
ιωαννηs
Επιφανές μέλος
Ο ιωαννηs αυτή τη στιγμή δεν είναι συνδεδεμένος. Είναι 25 ετών, Φοιτητής του τμήματος Πρόγραμμα Ιερατικών Σπουδών και μας γράφει από Πειραιάς (Αττική). Έχει γράψει 15.422 μηνύματα.
12-09-23
15:11
---------------------------------------------------------------------------------------------
love_to_learn
Νεοφερμένο μέλος
Ο love_to_learn αυτή τη στιγμή δεν είναι συνδεδεμένος. Είναι 25 ετών και Πτυχιούχος του τμήματος Πολιτικών Μηχανικών Πατρών. Έχει γράψει 25 μηνύματα.
12-09-23
16:40
Ωραία σχήματα!View attachment 121642
View attachment 121643
View attachment 121644
View attachment 121645
View attachment 121646
View attachment 121647
View attachment 121648
View attachment 121649
View attachment 121650
View attachment 121651
View attachment 121652
View attachment 121653
View attachment 121654
---------------------------------------------------------------------------------------------
View attachment 121655
View attachment 121656
View attachment 121657
View attachment 121658
View attachment 121659
View attachment 121660
View attachment 121661
View attachment 121662
View attachment 121663
love_to_learn
Νεοφερμένο μέλος
Ο love_to_learn αυτή τη στιγμή δεν είναι συνδεδεμένος. Είναι 25 ετών και Πτυχιούχος του τμήματος Πολιτικών Μηχανικών Πατρών. Έχει γράψει 25 μηνύματα.
13-09-23
11:24
Ένα για όλους
Στη παραπάνω τομή παρατηρούμε βίδα μεταλλική κυκλικής διατομής συμπαγούς που στηρίζεται μέσω κυκλικής απόληξης( κεφαλή βίδας).
Η οπή έχει άνοιγμα 40mm.
Να βρεθεί η απαιτούμενη διάμετρος D της βίδας και το απαιτούμενο πάχος t της κεφαλής της βίδας ώστε η βίδα να φέρει με συντελεστή ασφαλείας 1,2 το φορτίο 20ΚΝ.
Αντοχή σε εφελκυσμό 72Mpa.
Αντοχή σε διάτμηση 42Mpa.
ιωαννηs
Επιφανές μέλος
Ο ιωαννηs αυτή τη στιγμή δεν είναι συνδεδεμένος. Είναι 25 ετών, Φοιτητής του τμήματος Πρόγραμμα Ιερατικών Σπουδών και μας γράφει από Πειραιάς (Αττική). Έχει γράψει 15.422 μηνύματα.
13-09-23
11:55
ε δεν ξερωView attachment 121686
Ένα για όλους
Στη παραπάνω τομή παρατηρούμε βίδα μεταλλική κυκλικής διατομής συμπαγούς που στηρίζεται μέσω κυκλικής απόληξης( κεφαλή βίδας).
Η οπή έχει άνοιγμα 40mm.
Να βρεθεί η απαιτούμενη διάμετρος D της βίδας και το απαιτούμενο πάχος t της κεφαλής της βίδας ώστε η βίδα να φέρει με συντελεστή ασφαλείας 1,2 το φορτίο 20ΚΝ.
Αντοχή σε εφελκυσμό 72Mpa.
Αντοχή σε διάτμηση 42Mpa.
Αυτο που ξερω ειναι οτι μια βιδα με διαμετρο 10mm και με τον συντελεστη ασφαλειας που βαζεις μπορει να αντεξει φορτιο 6,66ΚΝ.
Στην ασκηση σου μ'αρεσει που χρησιμοποιεις την μοναδα pascal που στην πραξη την εχουν για κλωτσες.
Θα προτεινα να ρωτησουμε αυτον τον ρομαντικο διάνοια ερασιτεχνη μηχανουργο
love_to_learn
Νεοφερμένο μέλος
Ο love_to_learn αυτή τη στιγμή δεν είναι συνδεδεμένος. Είναι 25 ετών και Πτυχιούχος του τμήματος Πολιτικών Μηχανικών Πατρών. Έχει γράψει 25 μηνύματα.
13-09-23
12:02
Μηχανική εγώ χρησιμοποιούσα μόνο kPa και Mpaε δεν ξερω
Αυτο που ξερω ειναι οτι μια βιδα με διαμετρο 10mm και με τον συντελεστη ασφαλειας που βαζεις μπορει να αντεξει φορτιο 6,66ΚΝ.
Στην ασκηση σου μ'αρεσει που χρησιμοποιεις την μοναδα pascal που στην πραξη την εχουν για κλωτσες.
Θα προτεινα να ρωτησουμε αυτον τον ρομαντικο διάνοια ερασιτεχνη μηχανουργο
Καλά το πρόβλημα από μόνο του δεν στέκει...Πως κρεμάς φορτίο 2 tons σε άκρη βίδαςε δεν ξερω
Αυτο που ξερω ειναι οτι μια βιδα με διαμετρο 10mm και με τον συντελεστη ασφαλειας που βαζεις μπορει να αντεξει φορτιο 6,66ΚΝ.
Στην ασκηση σου μ'αρεσει που χρησιμοποιεις την μοναδα pascal που στην πραξη την εχουν για κλωτσες.
Θα προτεινα να ρωτησουμε αυτον τον ρομαντικο διάνοια ερασιτεχνη μηχανουργο
ιωαννηs
Επιφανές μέλος
Ο ιωαννηs αυτή τη στιγμή δεν είναι συνδεδεμένος. Είναι 25 ετών, Φοιτητής του τμήματος Πρόγραμμα Ιερατικών Σπουδών και μας γράφει από Πειραιάς (Αττική). Έχει γράψει 15.422 μηνύματα.
13-09-23
12:18
μη το λες ....οι κινεζοι θα το εκαναν αβασανιστα .Μηχανική εγώ χρησιμοποιούσα μόνο kPa και Mpa
Καλά το πρόβλημα από μόνο του δεν στέκει...Πως κρεμάς φορτίο 2 tons σε άκρη βίδας
Κοιτα τι εκανα στους φτωχους ανθρωπους στην τουρκια και το μαροκο
Κοιτα πως επνιξαν την θεσσαλια σον θανατο και την απογνωση
Η μηχανικη εχει δωσει καλες απαντησεις εδω και πολλα χρονια για αυτα
Cade
Πολύ δραστήριο μέλος
Ο Cade αυτή τη στιγμή δεν είναι συνδεδεμένος. Είναι Απόφοιτος λυκείου. Έχει γράψει 872 μηνύματα.
13-09-23
12:20
Οι επιτρεπόμενες τάσεις σε εφελκυσμό και διάτμηση θα είναι 60 και 35 MPa αντίστοιχα.
Α = P/σ = 20*10^3 / 60*10^6 = 0.333*10^(-3) = π(d^2/4) => d=20mm.
A = Q/τ = 20*10^3 / 35*10^6 = 0.571*10^(-3) = π(d_οπης)t => t=4.55mm και μπορούμε να στρογγυλοποιησουμε προς τα πάνω για κατασκευαστική διευκόλυνση
Α = P/σ = 20*10^3 / 60*10^6 = 0.333*10^(-3) = π(d^2/4) => d=20mm.
A = Q/τ = 20*10^3 / 35*10^6 = 0.571*10^(-3) = π(d_οπης)t => t=4.55mm και μπορούμε να στρογγυλοποιησουμε προς τα πάνω για κατασκευαστική διευκόλυνση
love_to_learn
Νεοφερμένο μέλος
Ο love_to_learn αυτή τη στιγμή δεν είναι συνδεδεμένος. Είναι 25 ετών και Πτυχιούχος του τμήματος Πολιτικών Μηχανικών Πατρών. Έχει γράψει 25 μηνύματα.
13-09-23
12:24
Τα ίδια βγάζω και εγώ.Οι επιτρεπόμενες τάσεις σε εφελκυσμό και διάτμηση θα είναι 60 και 35 MPa αντίστοιχα.
Α = P/σ = 20*10^3 / 60*10^6 = 0.333*10^(-3) = π(d^2/4) => d=20mm.
A = Q/τ = 20*10^3 / 35*10^6 = 0.571*10^(-3) = π(d_οπης)t => t=4.55mm και μπορούμε να στρογγυλοποιησουμε προς τα πάνω για κατασκευαστική διευκόλυνση
Πολιτικός μηχανικός;
Cade
Πολύ δραστήριο μέλος
Ο Cade αυτή τη στιγμή δεν είναι συνδεδεμένος. Είναι Απόφοιτος λυκείου. Έχει γράψει 872 μηνύματα.
13-09-23
12:34
Είμαι 2ο έτοςΠολιτικός μηχανικός;
love_to_learn
Νεοφερμένο μέλος
Ο love_to_learn αυτή τη στιγμή δεν είναι συνδεδεμένος. Είναι 25 ετών και Πτυχιούχος του τμήματος Πολιτικών Μηχανικών Πατρών. Έχει γράψει 25 μηνύματα.
13-09-23
12:36
Καλή επιτυχία και καλά κουράγια!!!Είμαι 2ο έτος
ιωαννηs
Επιφανές μέλος
Ο ιωαννηs αυτή τη στιγμή δεν είναι συνδεδεμένος. Είναι 25 ετών, Φοιτητής του τμήματος Πρόγραμμα Ιερατικών Σπουδών και μας γράφει από Πειραιάς (Αττική). Έχει γράψει 15.422 μηνύματα.
13-09-23
14:13
Τωρα ψαχνουμε να βρουμε και ασκησεις που να ειναι κατανοητες απο γ' λυκειου... ε δεν ειναι και παντα εφικτο..αυτη ειναι ..απλα ολοκληρωματα και παραγωγους ξερουν...μαλλον
-----------------------------------------------------------------------------------------
Αυτόματη ένωση συνεχόμενων μηνυμάτων:
-----------------------------------------------------------------------------------------
Dias
Επιφανές μέλος
Ο Dias αυτή τη στιγμή δεν είναι συνδεδεμένος. Είναι Καθηγητής κι έχει σπουδάσει στο τμήμα Φυσικής ΕΚΠΑ (Αθήνα). Έχει γράψει 10.743 μηνύματα.
13-09-23
15:30
1) Κι όμως, οι ασκήσεις σου λύνονται πολύ εύκολα με γνώσεις Φυσικής Β' λυκείου και χωρίς διανυσματικές σχέσεις, παραγώγους και ολοκληρώματα.Τωρα ψαχνουμε να βρουμε και ασκησεις που να ειναι κατανοητες απο γ' λυκειου... ε δεν ειναι και παντα εφικτο..αυτη ειναι ..απλα ολοκληρωματα και παραγωγους ξερουν...μαλλον
2) Στην άσκησή σου Νο 6, ΔΕΝ ισχύει ότι ΣFεξ = 0 αφού ΣFεξ = FΚ. Έτσι εδώ δεν θα πούμε ότι το σύστημα είναι μονωμένο, αλλά ότι οι εσωτερικές δυνάμεις είναι πολύ μεγαλύτερες από τις εξωτερικές, οι τελευταίες μπορούν να θεωρηθούν αμελητέες, άρα δεχόμαστε ότι το σύστημα είναι μονωμένο.
3) Η φυγόκεντρος δύναμη, δεν είναι ...αντίδραση της κεντρομόλου, αλλά έλλειψη κεντρομόλου, δεν υπάρχει ή μάλλον είναι αδρανειακή δύναμη. Οι Φυσικοί την απεχθάνονται αλλά οι Μηχανικοί την αγαπούν.
ιωαννηs
Επιφανές μέλος
Ο ιωαννηs αυτή τη στιγμή δεν είναι συνδεδεμένος. Είναι 25 ετών, Φοιτητής του τμήματος Πρόγραμμα Ιερατικών Σπουδών και μας γράφει από Πειραιάς (Αττική). Έχει γράψει 15.422 μηνύματα.
13-09-23
20:19
Δια ευχαριστω που τα διαβαζεις και για τα διορθωτικά σχολια1) Κι όμως, οι ασκήσεις σου λύνονται πολύ εύκολα με γνώσεις Φυσικής Β' λυκείου και χωρίς διανυσματικές σχέσεις, παραγώγους και ολοκληρώματα.
2) Στην άσκησή σου Νο 6, ΔΕΝ ισχύει ότι ΣFεξ = 0 αφού ΣFεξ = FΚ. Έτσι εδώ δεν θα πούμε ότι το σύστημα είναι μονωμένο, αλλά ότι οι εσωτερικές δυνάμεις είναι πολύ μεγαλύτερες από τις εξωτερικές, οι τελευταίες μπορούν να θεωρηθούν αμελητέες, άρα δεχόμαστε ότι το σύστημα είναι μονωμένο.
3) Η φυγόκεντρος δύναμη, δεν είναι ...αντίδραση της κεντρομόλου, αλλά έλλειψη κεντρομόλου, δεν υπάρχει ή μάλλον είναι αδρανειακή δύναμη. Οι Φυσικοί την απεχθάνονται αλλά οι Μηχανικοί την αγαπούν.
Ναι σιγουρα λυνονται πιο απλα με σχεσεις λυκειου ..αλλα να εγω πρεπει να βαζω και κατι απο πανεπιστημιο να γλυκαινουμε και τους καθηγηταραδες που τα λενε ετσι... γιατι θα φαμε καπαμα..
Ναι οκ για την φυγοκετρο μου το εχεις ξαναπει ..αλλα να εμενα μ'αρεσει να την βαφτιζω....καλα θα το αποφευγω μη βαρας
Χρήστες Βρείτε παρόμοια
-
Τα παρακάτω 0 μέλη και 1 επισκέπτες διαβάζουν μαζί με εσάς αυτό το θέμα:Tα παρακάτω 278 μέλη διάβασαν αυτό το θέμα:
- Cocobolo
- Salomon Jonas
- many of Filip
- ChrisG152
- ether--net
- Hased Babis
- GNick06
- Marildrea
- globglogabgalab
- Georgiaaa_
- Bonaparte
- Ilias__
- Kabamaru Hayate
- panosalex7
- eukleidhs1821
- SlimShady
- jYanniss
- Drscientist
- Corfu kitty
- bak07
- Kate1914
- aris65
- jellojina
- Unboxholics
- sakplat
- Chrisphys
- bigguy
- love_to_learn
- tsiobieman
- Wonderkid
- Tolis211
- suaimhneas
- Indecisive2
- bibliofagos
- Hecticism
- ggl
- panosT436
- rseven
- Debugging_Demon
- andromaxh07
- Scandal
- georgetherrr
- antonis97
- BatGuin
- thesmilingchild
- iiTzArismaltor_
- Μήτσος10
- Orfano
- charmander
- eirinipap
- exotic xo
- Giorgosvr
- Qwerty 0
- Than003
- angela_k
- Jomo
- Joji
- kost28
- redpointer
- Albert.123
- Leo komm
- P.Dam.
- Steliosgkougkou
- chjan
- Evangeloz
- wmaria
- Maynard
- χημεια4λαιφ
- donut_daddy
- marikakitsou16
- physicscrazy
- Lia 2006
- chester20080
- panaman
- Msp1
- Sotis
- mirara
- melver
- grad778
- nickd
- V@Per
- ssalex
- catlover033
- carnage
- Μιχαήλ
- vas2017
- beatrixx
- phleidhs
- gegeorgiou90
- Dr. Gl. Luminous
- agg41
- thepigod762
- Helen06
- math2arch
- MrDragonboy
- chrismpd
- bill09876
- Paragontas7000
- ikigai
- Marel
- soleilst
- Startx0
- marilenaaa
- EllieKal
- gzois
- EFAKIT
- Φινεύς
- estrela
- Lifelong Learner
- Annie
- Panatha mono
- Mitsaras23
- Isa
- BiteTheDust
- Chris180
- aplalew
- user111
- Chemwizard
- giannhs2001
- Mukumbura
- MR WHITE
- SIAmia
- supertom4000
- J.Cameron
- persour
- Totreno
- sotirislk
- Specon
- Mariosm.
- Claire05
- Giorgos216
- Jimpower
- shezza94
- kwstasloul
- kan3nas
- dmav
- Obi-Wan Kenobi
- Nancysmilkyway
- Νομάρχης
- ogigidi
- ένας τυχαίος
- Hmmytheos
- constansn
- cannot_log_in
- hello1234
- ilal1200
- Alessandra Eliza
- Giannis327
- phoni
- aggorf
- Nala
- Frozensun
- xrisamikol
- Ilovemycats27
- PanosApo
- nik64
- angies
- dimitris_eee
- mike19
- angeloskar
- eltqt
- CrusaderKingsIII
- flaura
- elevag
- Patroklos
- Anonymous1
- IcedBreaje
- kiyoshi
- nicole1982
- Lost_In_Life
- Γατέχων
- AggelikiGr
- Nansytsg
- Lathy
- k4t
- Maria_Xagorari
- suuuuiiii
- SoyN
- thecrazycretan
- Jesse_
- A350
- Ιωάννης1234
- george777
- Abiogenesis
- Enhypen
- Mary06
- arko
- Giorgkalo
- velentzakoss
- Giota_pel
- AnnaRd
- Νικολινα
- NikNik1995
- BillyTheKid
- Nick_nt
- a namaves
- xristarac
- ilovekpop
- GeorgePap2003
- Sofos Gerontas
- topg
- Γιώτα Γιαννακού
- plantbee
- Peter Pan13
- Ness
- MrDna
- Jojo K
- Mewmaw
-
Φορτώνει...
-
Το forum μας χρησιμοποιεί cookies για να βελτιστοποιήσει την εμπειρία σας.
Συνεχίζοντας την περιήγησή σας, συναινείτε στη χρήση cookies στον περιηγητή σας.
Αρχική Forum
Ρωτήστε κάτι
Προσωπικές Συζητήσεις
Πανελλαδικές
Αγγελίες
Συνδεδεμένοι Χρήστες
Λίστα Αποκλεισμένων
Υπεύθυνοι του Forum
e-steki
