eukleidhs1821
Διάσημο μέλος
Ο eukleidhs1821 αυτή τη στιγμή δεν είναι συνδεδεμένος. Είναι Πτυχιούχος του τμήματος Ιατρικής Ιωαννίνων (Ιωάννινα) και μας γράφει από Καινούργιο (Ηράκλειο). Έχει γράψει 3.965 μηνύματα.
27-10-23
17:30
αοδε πρεπει να ηταν 50 σελιδες παπαγαλια αν θυμαμαι καλαΣε όλες έμπαινες. Αφού δίναμε την ίδια Φυσική και τα ίδια Μαθηματικά κατεύθυνσης με τους άλλους. Και η Βιοχημεία δεν ήταν και τόσο παλούκι. Είχε βέβαια αποστηθίσεις περίεργων λέξεων που ούτε το google δεν ήξερε, αλλά τη βλακεία του ΑΟΔΕ δεν έφτανε. Ήταν μισό μάθημα, το άλλο μισό ήταν χημεία. Η ηλεκτρολογία ήταν ουσιαστικά Φυσική κεφάλαια ηλεκτρισμού. Έτσι, μαζί και με της γενικής, εξετάστηκα σε 3 Φυσικές!
Αυτόματη ένωση συνεχόμενων μηνυμάτων:
μπραβο γιαννη για την παραγωγο!!Σε ασκησεις με ρυθμο μεταβολης πολλοι την πατανε σε αυτο το σημειο.Το αστειο της υποθεσης οτι αν στη θεση του y τους εδινες f(x) και τους ελεγες βρες την παραγωγο του f^2(x) βαζω στοιχημα οτι θα στο λεγανε σωστα!!Για καποιον λογο μπερδευονται αν εχουν y(x).
Αυτόματη ένωση συνεχόμενων μηνυμάτων:
O τυπος της τριβης δεν ειναι μΝ οπου Ν η καθετη αντιδραση?Είναι από την ενότητα "Θερμότητα" κεφάλαια "Θερμιδομετρία" και "Μετατροπές Φάσης" τα οποία δεν διδάσκονται πλέον στο Λύκειο, αν και κάποια στοιχεία Θερμιδομετρίας τα μαθαίνετε στη Χημεία.
Τώρα για να σας αποζημιώσω που έβαλα θέμα "εκτός ύλης", δίνω bonus μικρή άσκηση Μηχανικής.
Dias
Επιφανές μέλος
Ο Dias αυτή τη στιγμή δεν είναι συνδεδεμένος. Είναι Καθηγητής κι έχει σπουδάσει στο τμήμα Φυσικής ΕΚΠΑ (Αθήνα). Έχει γράψει 10.658 μηνύματα.
27-10-23
17:54
Ναι είναι. Εδώ τη θέση της Ν έχει η F που είναι η κάθετη στην επιφάνεια επαφής αντίδραση. Νομίζω ότι μπερδεύτηκες. Άλλο ΚΑΘΕΤΗ και άλλο ΚΑΤΑΚΟΡΥΦΗ. Εδώ η κάθετη είναι ΟΡΙΖΟΝΤΙΑ. Δεν νομίζω ότι θέλεις να σου εξηγήσω. Δεν είναι σταυρόλεξο.O τυπος της τριβης δεν ειναι μΝ οπου Ν η καθετη αντιδραση?
eukleidhs1821
Διάσημο μέλος
Ο eukleidhs1821 αυτή τη στιγμή δεν είναι συνδεδεμένος. Είναι Πτυχιούχος του τμήματος Ιατρικής Ιωαννίνων (Ιωάννινα) και μας γράφει από Καινούργιο (Ηράκλειο). Έχει γράψει 3.965 μηνύματα.
27-10-23
18:10
Δεν τα κατεχω πολυ καλα της φυσικης γτ εχω πολλα χρονια να ασχοληθω περαν της κλασσικης μηχανικης αλλα για καποιο λογο θυμομουν αυτο τον τυπο με την καθετη αντιδραση που ισουται με το βαρος.Αλλα ο τυπος σχετιζεται με την καθετη στην επιφανεια επαφης!Απλα συνηθως ολα τα σωματα ηταν ετσι τοποθετημενα που παντα ηταν το Ν της καθετης αντιδρασης.Ναι είναι. Εδώ τη θέση της Ν έχει η F που είναι η κάθετη στην επιφάνεια επαφής αντίδραση. Νομίζω ότι μπερδεύτηκες. Άλλο ΚΑΘΕΤΗ και άλλο ΚΑΤΑΚΟΡΥΦΗ. Εδώ η κάθετη είναι ΟΡΙΖΟΝΤΙΑ. Δεν νομίζω ότι θέλεις να σου εξηγήσω. Δεν είναι σταυρόλεξο.
Dias
Επιφανές μέλος
Ο Dias αυτή τη στιγμή δεν είναι συνδεδεμένος. Είναι Καθηγητής κι έχει σπουδάσει στο τμήμα Φυσικής ΕΚΠΑ (Αθήνα). Έχει γράψει 10.658 μηνύματα.
27-10-23
18:26
ΣΩΣΤΆ. Να και άλλη μία που η κάθετη αντίδραση είναι οριζόντια και όχι κατακόρυφη.Δεν τα κατεχω πολυ καλα της φυσικης γτ εχω πολλα χρονια να ασχοληθω περαν της κλασσικης μηχανικης αλλα για καποιο λογο θυμομουν αυτο τον τυπο με την καθετη αντιδραση που ισουται με το βαρος.Αλλα ο τυπος σχετιζεται με την καθετη στην επιφανεια επαφης!Απλα συνηθως ολα τα σωματα ηταν ετσι τοποθετημενα που παντα ηταν το Ν της καθετης αντιδρασης.
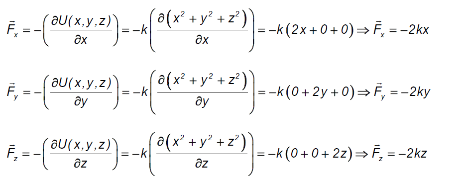
ΛΥΣΗ
Guest 691153
Επισκέπτης
αυτή τη στιγμή δεν είναι συνδεδεμέν. Δεν έχει γράψει κανένα μήνυμα.
28-10-23
02:19
Αχ αυτο το αλφα χ... Πάντοτε με συνάρπαζαν τα φουτουριστικά τρενα. Η νοσταλγια με χτυπησε βαρια εδω
ιωαννηs
Επιφανές μέλος
Ο ιωαννηs αυτή τη στιγμή δεν είναι συνδεδεμένος. Είναι 25 ετών, Φοιτητής του τμήματος Πρόγραμμα Ιερατικών Σπουδών και μας γράφει από Πειραιάς (Αττική). Έχει γράψει 15.274 μηνύματα.
Guest 691153
Επισκέπτης
αυτή τη στιγμή δεν είναι συνδεδεμέν. Δεν έχει γράψει κανένα μήνυμα.
28-10-23
11:11
Πωωω, πολύπλοκες οι παραγωγοι.. Είναι πολυ ενδιαφέροντα να τα βλέπεις οπως τα γράφεις
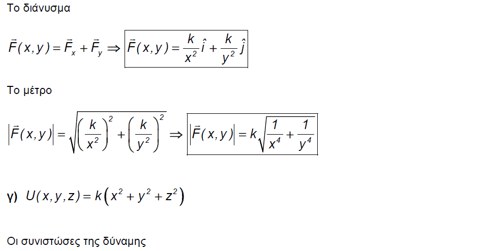
Κατι μου φαινεται περιεργο με το να υπάρχει διάνυσμα ή ευθύγραμμο τμήμα στο μήκος αρρητου αριθμού.. Ρίζα 2, e, π..
Ηλίθια ερώτηση. Γίνεται ενα διάνυσμα ή ευθύγραμμο τμήμα να έχει μήκος μηγαδικό αριθμό; ή μονο στην αλγεβρα κολλανε αυτα και οχι γεωμετρια;
ιωαννηs
Επιφανές μέλος
Ο ιωαννηs αυτή τη στιγμή δεν είναι συνδεδεμένος. Είναι 25 ετών, Φοιτητής του τμήματος Πρόγραμμα Ιερατικών Σπουδών και μας γράφει από Πειραιάς (Αττική). Έχει γράψει 15.274 μηνύματα.
28-10-23
12:44
Ναι γινεται ενα διανυσμα να εχει μιγαδικη μορφη... διανυσματα και μιγαδικοι ειναι κολληταρια ....το μετρο του ομως θα ειναι παντα ενας θετικος πραγματικος αριθμος.. βασικα ο μιγαδικος ειναι γεωμετριαΠωωω, πολύπλοκες οι παραγωγοι.. Είναι πολυ ενδιαφέροντα να τα βλέπεις οπως τα γράφεις
Κατι μου φαινεται περιεργο με το να υπάρχει διάνυσμα ή ευθύγραμμο τμήμα στο μήκος αρρητου αριθμού.. Ρίζα 2, e, π..
Ηλίθια ερώτηση. Γίνεται ενα διάνυσμα ή ευθύγραμμο τμήμα να έχει μήκος μηγαδικό αριθμό; ή μονο στην αλγεβρα κολλανε αυτα και οχι γεωμετρια;
Αν εχεις ορεξη δες την παρακατω υποθεση..διαβαζεται με τις γνωσεις διανυσματων που εχεις . Ειναι πολυ αναλυτικη απ αυτες που εκνευριζουν τον Δια αλλα ειναι γραμμενη για σενα.
Συνημμένα
Guest 691153
Επισκέπτης
αυτή τη στιγμή δεν είναι συνδεδεμέν. Δεν έχει γράψει κανένα μήνυμα.
28-10-23
12:54
Καλά γιάννη, είσαι τέλειος, ευχαριστώ για τον κόπο!
ιωαννηs
Επιφανές μέλος
Ο ιωαννηs αυτή τη στιγμή δεν είναι συνδεδεμένος. Είναι 25 ετών, Φοιτητής του τμήματος Πρόγραμμα Ιερατικών Σπουδών και μας γράφει από Πειραιάς (Αττική). Έχει γράψει 15.274 μηνύματα.
28-10-23
13:10
Τελειοι ειναι μονο οι τραγανοι κεφτεδες αλλα να εχουν και φρεσκο δυόσμο μεσα.. και τηγανιτες πατατεςΚαλά γιάννη, είσαι τέλειος, ευχαριστώ για τον κόπο!
Dias
Επιφανές μέλος
Ο Dias αυτή τη στιγμή δεν είναι συνδεδεμένος. Είναι Καθηγητής κι έχει σπουδάσει στο τμήμα Φυσικής ΕΚΠΑ (Αθήνα). Έχει γράψει 10.658 μηνύματα.
28-10-23
16:28
ΛΥΣΗ
eukleidhs1821
Διάσημο μέλος
Ο eukleidhs1821 αυτή τη στιγμή δεν είναι συνδεδεμένος. Είναι Πτυχιούχος του τμήματος Ιατρικής Ιωαννίνων (Ιωάννινα) και μας γράφει από Καινούργιο (Ηράκλειο). Έχει γράψει 3.965 μηνύματα.
29-10-23
00:12
Με τρελαινει που καθεσαι και τα γραφεις τοσο αναλυτικα!!!Χαρας το κουραγιο σου!!!Τι προγραμμα χρησιμοποιεις?Ναι γινεται ενα διανυσμα να εχει μιγαδικη μορφη... διανυσματα και μιγαδικοι ειναι κολληταρια ....το μετρο του ομως θα ειναι παντα ενας θετικος πραγματικος αριθμος.. βασικα ο μιγαδικος ειναι γεωμετρια
Αν εχεις ορεξη δες την παρακατω υποθεση..διαβαζεται με τις γνωσεις διανυσματων που εχεις . Ειναι πολυ αναλυτικη απ αυτες που εκνευριζουν τον Δια αλλα ειναι γραμμενη για σενα.
View attachment 124614
ιωαννηs
Επιφανές μέλος
Ο ιωαννηs αυτή τη στιγμή δεν είναι συνδεδεμένος. Είναι 25 ετών, Φοιτητής του τμήματος Πρόγραμμα Ιερατικών Σπουδών και μας γράφει από Πειραιάς (Αττική). Έχει γράψει 15.274 μηνύματα.
29-10-23
00:20
Αμα δεν τα γραφεις αναλυτικα και βαρετα.. τοτε καλυτερα αστα ... διοτι δεν εκνευριζονται και οι καθηγητες.Με τρελαινει που καθεσαι και τα γραφεις τοσο αναλυτικα!!!Χαρας το κουραγιο σου!!!Τι προγραμμα χρησιμοποιεις?
Να με το mathtype 6,9 versιon και μετα copy στο word..ειναι υπερ πληρες και παιχνιδιαρικο.
Κλεψι κλεψι ειναι και ντρεπομαι γιατι δεν εχω αξιωθει να το αγορασω με 15€.
eukleidhs1821
Διάσημο μέλος
Ο eukleidhs1821 αυτή τη στιγμή δεν είναι συνδεδεμένος. Είναι Πτυχιούχος του τμήματος Ιατρικής Ιωαννίνων (Ιωάννινα) και μας γράφει από Καινούργιο (Ηράκλειο). Έχει γράψει 3.965 μηνύματα.
29-10-23
00:21
Μια διορθωση μονο.Συνηθιζεται να χρησιμοποιουμε ως γωνια αυτο που λεμε πρωτευον ορισμα.Τωρα εδω εχουμε διαφορες γνωμες.Καποιοι την βαζουν στο διαστημα [0,2π).Αλλοι το οριζουν στο διαστημα [-π,π).Διαλεγεις και παιρνεις.Εμενα μου αρεσει το [0,2π).Οποτε στην προκειμενη περιπτωση παρε το 2π-π/4Ναι γινεται ενα διανυσμα να εχει μιγαδικη μορφη... διανυσματα και μιγαδικοι ειναι κολληταρια ....το μετρο του ομως θα ειναι παντα ενας θετικος πραγματικος αριθμος.. βασικα ο μιγαδικος ειναι γεωμετρια
Αν εχεις ορεξη δες την παρακατω υποθεση..διαβαζεται με τις γνωσεις διανυσματων που εχεις . Ειναι πολυ αναλυτικη απ αυτες που εκνευριζουν τον Δια αλλα ειναι γραμμενη για σενα.
View attachment 124614
/
Αυτόματη ένωση συνεχόμενων μηνυμάτων:
Α ωραιος.Και νομιζα θα μου λεγες τιποτα latex.Αμα δεν τα γραφεις αναλυτικα και βαρετα.. τοτε καλυτερα αστα ... διοτι δεν εκνευριζονται και οι καθηγητες.
Να με το mathtype 6,9 versιon και μετα copy στο word..ειναι υπερ πληρες και παιχνιδιαρικο.
Κλεψι κλεψι ειναι και ντρεπομαι γιατι δεν εχω αξιωθει να το αγορασω με 15€.
Guest 691153
Επισκέπτης
αυτή τη στιγμή δεν είναι συνδεδεμέν. Δεν έχει γράψει κανένα μήνυμα.
29-10-23
00:30
Νάις
Αυτόματη ένωση συνεχόμενων μηνυμάτων:
δωσε κανα λινκ γιανναρε γιατι οπως το βλεπω παλι θα κολλησω καναν ιο στον υπολογιστημ ουΚλεψι κλεψι
ιωαννηs
Επιφανές μέλος
Ο ιωαννηs αυτή τη στιγμή δεν είναι συνδεδεμένος. Είναι 25 ετών, Φοιτητής του τμήματος Πρόγραμμα Ιερατικών Σπουδών και μας γράφει από Πειραιάς (Αττική). Έχει γράψει 15.274 μηνύματα.
29-10-23
00:43
A ok ..εχω ξεφυγει απο το [0,2π )? οχιΜια διορθωση μονο.Συνηθιζεται να χρησιμοποιουμε ως γωνια αυτο που λεμε πρωτευον ορισμα.Τωρα εδω εχουμε διαφορες γνωμες.Καποιοι την βαζουν στο διαστημα [0,2π).Αλλοι το οριζουν στο διαστημα [-π,π).Διαλεγεις και παιρνεις.Εμενα μου αρεσει το [0,2π).Οποτε στην προκειμενη περιπτωση παρε το 2π-π/4
Αυτόματη ένωση συνεχόμενων μηνυμάτων:
Α ωραιος.Και νομιζα θα μου λεγες τιποτα latex.
εχω ενα λαθος στην ασκηση
δινω ως αποτελεσμα αυτο
ενω το απολυτως σωστο θα ηταν με + στην μεση
οκ ψιλα γραμματα
οχι το λατεξ ειναι για ''σφιγμενους'' εξοικειωμενους με απειρο key word και λιγοτερη ευελιξια,,δεν το θελω καθολου
Αυτόματη ένωση συνεχόμενων μηνυμάτων:
ε τωρα που να θυμαμαι χρονια πριν ?Νάις
Αυτόματη ένωση συνεχόμενων μηνυμάτων:
δωσε κανα λινκ γιανναρε γιατι οπως το βλεπω παλι θα κολλησω καναν ιο στον υπολογιστημ ου
να κατεβα το απο δω
Download MathType 6.9 - free - latest version
Download MathType 6.9 for Windows now from Softonic: 100% safe and virus free. More than 9345 downloads this month. Download MathType latest version 2
εχει ενα μηνα φρι και μετα ελαχιστοποιειτε ... ε ζητα με κλειδι
ιωαννηs
Επιφανές μέλος
Ο ιωαννηs αυτή τη στιγμή δεν είναι συνδεδεμένος. Είναι 25 ετών, Φοιτητής του τμήματος Πρόγραμμα Ιερατικών Σπουδών και μας γράφει από Πειραιάς (Αττική). Έχει γράψει 15.274 μηνύματα.
29-10-23
06:44
Ειδαμε παραγωγιση διανυσματων αλλα αυτα ηταν κλειστα κουτακια..
Τι γινεται ομως οταν αυτα μας ''ανοιγονται'' και μας δειχνουν τις συντεταγμενες τους. Ας τα δουμε μεσα απο ασκησεις φυσικης.
Εδω αρχιζουμε με προσθεση 3 διανυσματων.
Τα συνημίτονα κατευθυνσης μας δειχνουν τις γωνιες που σχηματιζει καθε συντεταγμενη του διανυσματος με τον αντιστοιχο αξονα της.
Τα υπολογιζουμε δε διαιροντας την συντεταγμενη δια του μετρου ολου του διανυσματος
Τι γινεται ομως οταν αυτα μας ''ανοιγονται'' και μας δειχνουν τις συντεταγμενες τους. Ας τα δουμε μεσα απο ασκησεις φυσικης.
Εδω αρχιζουμε με προσθεση 3 διανυσματων.
Τα συνημίτονα κατευθυνσης μας δειχνουν τις γωνιες που σχηματιζει καθε συντεταγμενη του διανυσματος με τον αντιστοιχο αξονα της.
Τα υπολογιζουμε δε διαιροντας την συντεταγμενη δια του μετρου ολου του διανυσματος
Συνημμένα
ιωαννηs
Επιφανές μέλος
Ο ιωαννηs αυτή τη στιγμή δεν είναι συνδεδεμένος. Είναι 25 ετών, Φοιτητής του τμήματος Πρόγραμμα Ιερατικών Σπουδών και μας γράφει από Πειραιάς (Αττική). Έχει γράψει 15.274 μηνύματα.
29-10-23
08:03
Τωρα ας δουμε ασκησεις με παραγωγιση συντεταγμενων διανυσματων.
Οι ασκησεις αυτες για οσους πανε στα θετικα και κανουν νευτωνα ειναι λουκουμακια και σιγουρακια στις εξετασεις.
Εδω εχουμε συνθετη ασκηση με πολλες παραγωγισεις διανυσματων
Οι ασκησεις αυτες για οσους πανε στα θετικα και κανουν νευτωνα ειναι λουκουμακια και σιγουρακια στις εξετασεις.
Αυτόματη ένωση συνεχόμενων μηνυμάτων:
Εδω εχουμε συνθετη ασκηση με πολλες παραγωγισεις διανυσματων
Dias
Επιφανές μέλος
Ο Dias αυτή τη στιγμή δεν είναι συνδεδεμένος. Είναι Καθηγητής κι έχει σπουδάσει στο τμήμα Φυσικής ΕΚΠΑ (Αθήνα). Έχει γράψει 10.658 μηνύματα.
29-10-23
12:21
Η επίλυση κυκλώματος με κανόνες Kirchhoff ήταν σημαντικό θέμα Φυσικής την εποχή των Δεσμών (ως το 2000), υπήρχε στην Ηλεκτρολογία (μέχρι το 2014) και μετά χάθηκε από το Λύκειο. Μια λοιπόν απλή σχετική άσκηση σαν φόρος τιμής στον Kirchhoff. Επίσης, η λύση του συστήματος γίνεται με τη μέθοδο των οριζουσών που έχουν εξοστρακιστεί από το Λύκειο.
ΛΥΣΗ
ΛΥΣΗ
Χρήστες Βρείτε παρόμοια
-
Τα παρακάτω 0 μέλη και 1 επισκέπτες διαβάζουν μαζί με εσάς αυτό το θέμα:Tα παρακάτω 277 μέλη διάβασαν αυτό το θέμα:
- ChrisG152
- ether--net
- Hased Babis
- GNick06
- Marildrea
- globglogabgalab
- Georgiaaa_
- Bonaparte
- Ilias__
- Kabamaru Hayate
- panosalex7
- eukleidhs1821
- SlimShady
- jYanniss
- Drscientist
- Corfu kitty
- bak07
- Kate1914
- aris65
- jellojina
- Unboxholics
- sakplat
- Chrisphys
- bigguy
- kelyphos
- love_to_learn
- tsiobieman
- Wonderkid
- Tolis211
- suaimhneas
- Indecisive2
- madness83828
- bibliofagos
- Hecticism
- ggl
- panosT436
- rseven
- Debugging_Demon
- andromaxh07
- Scandal
- georgetherrr
- antonis97
- BatGuin
- thesmilingchild
- iiTzArismaltor_
- Μήτσος10
- Orfano
- charmander
- eirinipap
- exotic xo
- Giorgosvr
- Qwerty 0
- Than003
- angela_k
- Jomo
- Joji
- kost28
- redpointer
- Albert.123
- Leo komm
- P.Dam.
- Steliosgkougkou
- chjan
- Evangeloz
- wmaria
- Maynard
- χημεια4λαιφ
- donut_daddy
- marikakitsou16
- physicscrazy
- Lia 2006
- chester20080
- panaman
- Msp1
- Sotis
- mirara
- melver
- grad778
- nickd
- V@Per
- ssalex
- catlover033
- carnage
- Μιχαήλ
- vas2017
- beatrixx
- phleidhs
- gegeorgiou90
- Dr. Gl. Luminous
- agg41
- thepigod762
- Helen06
- math2arch
- MrDragonboy
- chrismpd
- bill09876
- Paragontas7000
- ikigai
- Marel
- soleilst
- Startx0
- marilenaaa
- EllieKal
- gzois
- EFAKIT
- Φινεύς
- estrela
- Lifelong Learner
- Annie
- Panatha mono
- Mitsaras23
- Isa
- BiteTheDust
- Chris180
- aplalew
- user111
- Chemwizard
- giannhs2001
- Mukumbura
- MR WHITE
- SIAmia
- supertom4000
- J.Cameron
- persour
- Totreno
- sotirislk
- Specon
- Mariosm.
- Claire05
- Giorgos216
- Jimpower
- shezza94
- kwstasloul
- kan3nas
- dmav
- Obi-Wan Kenobi
- Nancysmilkyway
- Νομάρχης
- ogigidi
- ένας τυχαίος
- Hmmytheos
- constansn
- cannot_log_in
- hello1234
- ilal1200
- Alessandra Eliza
- Giannis327
- phoni
- aggorf
- Nala
- Frozensun
- xrisamikol
- Ilovemycats27
- PanosApo
- nik64
- angies
- dimitris_eee
- mike19
- angeloskar
- eltqt
- CrusaderKingsIII
- flaura
- elevag
- Patroklos
- Anonymous1
- IcedBreaje
- kiyoshi
- nicole1982
- Lost_In_Life
- Γατέχων
- AggelikiGr
- Nansytsg
- Lathy
- k4t
- Maria_Xagorari
- suuuuiiii
- SoyN
- thecrazycretan
- Jesse_
- A350
- Ιωάννης1234
- george777
- Abiogenesis
- Enhypen
- Mary06
- arko
- Giorgkalo
- velentzakoss
- Giota_pel
- AnnaRd
- Νικολινα
- NikNik1995
- BillyTheKid
- Nick_nt
- a namaves
- xristarac
- ilovekpop
- GeorgePap2003
- Sofos Gerontas
- topg
- Γιώτα Γιαννακού
- plantbee
- Peter Pan13
- Ness
- MrDna
- Jojo K
- Mewmaw
-
Φορτώνει...
-
Το forum μας χρησιμοποιεί cookies για να βελτιστοποιήσει την εμπειρία σας.
Συνεχίζοντας την περιήγησή σας, συναινείτε στη χρήση cookies στον περιηγητή σας.
Αρχική Forum
Ρωτήστε κάτι
Προσωπικές Συζητήσεις
Πανελλαδικές
Αγγελίες
Συνδεδεμένοι Χρήστες
Λίστα Αποκλεισμένων
Υπεύθυνοι του Forum
e-steki
