ιωαννηs
Επιφανές μέλος
Ο ιωαννηs αυτή τη στιγμή δεν είναι συνδεδεμένος. Είναι 25 ετών, Φοιτητής του τμήματος Πρόγραμμα Ιερατικών Σπουδών και μας γράφει από Πειραιάς (Αττική). Έχει γράψει 15.422 μηνύματα.
17-10-23
18:23
Οι παραγωγοι ειναι ενα κεφαλαιο γενικως βατό για ολους.
Μερικες φορες οι μαθηματικοι δεν εχουν δουλεια και βαζουν ετσι κατι πιπερατα παραξενα .
Μερικες φορες οι μαθηματικοι δεν εχουν δουλεια και βαζουν ετσι κατι πιπερατα παραξενα .
eukleidhs1821
Διάσημο μέλος
Ο eukleidhs1821 αυτή τη στιγμή δεν είναι συνδεδεμένος. Είναι Πτυχιούχος του τμήματος Ιατρικής Ιωαννίνων (Ιωάννινα) και μας γράφει από Καινούργιο (Ηράκλειο). Έχει γράψει 3.965 μηνύματα.
17-10-23
18:33
Kι ομως τη μορφη χ^χ την ειχα δει καποια χρονια σε θεμα πανελλαδικων επαναληπτικων δεν θυμαμαι χρονια.Το δευτερο με το απολυτο χ ειναι κλασσικο και αγαπημενο θεμα πανελληνιων οσον αφορα την παραγωγισιμοτητα στο μηδεν που δεν ειναι!Το πρωτο που εβαλες δεν παρουσιαζει καποια ιδιαιτεροτητα.Οι παραγωγοι ειναι ενα κεφαλαιο γενικως βατό για ολους.
Μερικες φορες οι μαθηματικοι δεν εχουν δουλεια και βαζουν ετσι κατι πιπερατα παραξενα .
View attachment 124095
Σημαντικο ερωτημα να ξερετε την lnαπολυτοχ να αποδεικνυετε.
Dias
Επιφανές μέλος
Ο Dias αυτή τη στιγμή δεν είναι συνδεδεμένος. Είναι Καθηγητής κι έχει σπουδάσει στο τμήμα Φυσικής ΕΚΠΑ (Αθήνα). Έχει γράψει 10.743 μηνύματα.
17-10-23
18:35
ΛΥΣΗ
Guest 691153
Επισκέπτης
αυτή τη στιγμή δεν είναι συνδεδεμέν. Δεν έχει γράψει κανένα μήνυμα.
17-10-23
22:54
Πολύ ενδιαφέρουσα άσκηση
ιωαννηs
Επιφανές μέλος
Ο ιωαννηs αυτή τη στιγμή δεν είναι συνδεδεμένος. Είναι 25 ετών, Φοιτητής του τμήματος Πρόγραμμα Ιερατικών Σπουδών και μας γράφει από Πειραιάς (Αττική). Έχει γράψει 15.422 μηνύματα.
18-10-23
12:51
Πολύ ενδιαφέρουσα άσκηση
Dias
Επιφανές μέλος
Ο Dias αυτή τη στιγμή δεν είναι συνδεδεμένος. Είναι Καθηγητής κι έχει σπουδάσει στο τμήμα Φυσικής ΕΚΠΑ (Αθήνα). Έχει γράψει 10.743 μηνύματα.
18-10-23
13:33
ΛΥΣΗ
Dias
Επιφανές μέλος
Ο Dias αυτή τη στιγμή δεν είναι συνδεδεμένος. Είναι Καθηγητής κι έχει σπουδάσει στο τμήμα Φυσικής ΕΚΠΑ (Αθήνα). Έχει γράψει 10.743 μηνύματα.
18-10-23
20:32
Θέλει κανείς ακόμα μία με κεντρομόλο;
ΛΥΣΗ
ΛΥΣΗ
ιωαννηs
Επιφανές μέλος
Ο ιωαννηs αυτή τη στιγμή δεν είναι συνδεδεμένος. Είναι 25 ετών, Φοιτητής του τμήματος Πρόγραμμα Ιερατικών Σπουδών και μας γράφει από Πειραιάς (Αττική). Έχει γράψει 15.422 μηνύματα.
19-10-23
09:39
πολυ ωραια...πρωτη φορα βλεπω ασκηση με μπαλα να τσουλαει ( ολισθαίνει) και να κυλαει μαζι..ολο κυλανε αυτες χωρις να τσουλανε
μπραβω μπραβω
Αυτόματη ένωση συνεχόμενων μηνυμάτων:
Καλα μιλαμε για τεραστια γωνια σχεδον καθετη.. και η δυναμη επισεις..Θέλει κανείς ακόμα μία με κεντρομόλο;
Τι σου βρισκει η φυσικη και ο Διας ρε παιδι μου?
Dias
Επιφανές μέλος
Ο Dias αυτή τη στιγμή δεν είναι συνδεδεμένος. Είναι Καθηγητής κι έχει σπουδάσει στο τμήμα Φυσικής ΕΚΠΑ (Αθήνα). Έχει γράψει 10.743 μηνύματα.
19-10-23
17:01
Με την τριβή τα πράγματα γίνονται λίγο καλύτερα. Γίνεται και σε κατακόρυφο τοίχωμα (κύλινδρος)Καλα μιλαμε για τεραστια γωνια σχεδον καθετη.. και η δυναμη επισεις..
Dias
Επιφανές μέλος
Ο Dias αυτή τη στιγμή δεν είναι συνδεδεμένος. Είναι Καθηγητής κι έχει σπουδάσει στο τμήμα Φυσικής ΕΚΠΑ (Αθήνα). Έχει γράψει 10.743 μηνύματα.
19-10-23
19:00
Θέλει μόνο γνώση της ευθύγραμμης ομαλής κίνησης.
ΛΥΣΗ
ΛΥΣΗ
Guest 691153
Επισκέπτης
αυτή τη στιγμή δεν είναι συνδεδεμέν. Δεν έχει γράψει κανένα μήνυμα.
19-10-23
19:55
Αν ειναι ευκολο μπορει καποιος να στειλει αλλη μια με κυκλικη κινηση β λυκειου με λιγο πιο "προχω" επιπεδο;
Dias
Επιφανές μέλος
Ο Dias αυτή τη στιγμή δεν είναι συνδεδεμένος. Είναι Καθηγητής κι έχει σπουδάσει στο τμήμα Φυσικής ΕΚΠΑ (Αθήνα). Έχει γράψει 10.743 μηνύματα.
19-10-23
20:12
Και παραγγελιές δεχόμαστε...
ΛΥΣΗ
ΛΥΣΗ
Guest 691153
Επισκέπτης
αυτή τη στιγμή δεν είναι συνδεδεμέν. Δεν έχει γράψει κανένα μήνυμα.
19-10-23
20:32
2.5 ωρες τρέξιμο, τρελό.Και παραγγελιές δεχόμαστε...
Ήξερα πως να το κανω μονος μου, εκανα και σχημα αλλα χρησιμοποιησα το Δφγρ=Δφαργ+Ν2π, και μετετρεψα τις γραμμικες ταχυτητες σε γωνιακες ταχυτητες και χαθηκα στα τεραστια νουμερα. Κρίμα ομως, ηταν πολυ καλή άσκηση.
ιωαννηs
Επιφανές μέλος
Ο ιωαννηs αυτή τη στιγμή δεν είναι συνδεδεμένος. Είναι 25 ετών, Φοιτητής του τμήματος Πρόγραμμα Ιερατικών Σπουδών και μας γράφει από Πειραιάς (Αττική). Έχει γράψει 15.422 μηνύματα.
20-10-23
09:10
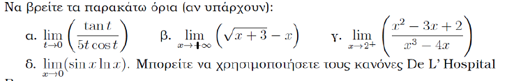
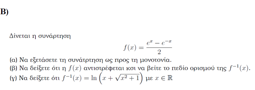
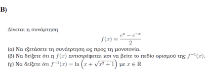
Εδω ειναι μια πανεπιστημιακη ασκηση μαθηματικων απο εκεινες που βαζουν οι μαθηματικοι οταν ειναι θυμωμενοι.
Αν την κανεις ...δεν θελεις να την ματαδεις. Προσπαθησα να την συνεφερω στον τροπο 2 αλλα λιγα καταφερα ..αν καταφερα
Αν την κανεις ...δεν θελεις να την ματαδεις. Προσπαθησα να την συνεφερω στον τροπο 2 αλλα λιγα καταφερα ..αν καταφερα
Dias
Επιφανές μέλος
Ο Dias αυτή τη στιγμή δεν είναι συνδεδεμένος. Είναι Καθηγητής κι έχει σπουδάσει στο τμήμα Φυσικής ΕΚΠΑ (Αθήνα). Έχει γράψει 10.743 μηνύματα.
20-10-23
12:41
ΛΥΣΗ
ιωαννηs
Επιφανές μέλος
Ο ιωαννηs αυτή τη στιγμή δεν είναι συνδεδεμένος. Είναι 25 ετών, Φοιτητής του τμήματος Πρόγραμμα Ιερατικών Σπουδών και μας γράφει από Πειραιάς (Αττική). Έχει γράψει 15.422 μηνύματα.
Dias
Επιφανές μέλος
Ο Dias αυτή τη στιγμή δεν είναι συνδεδεμένος. Είναι Καθηγητής κι έχει σπουδάσει στο τμήμα Φυσικής ΕΚΠΑ (Αθήνα). Έχει γράψει 10.743 μηνύματα.
21-10-23
16:31
Στις ασκήσεις κρούσεων (σχεδόν) πάντα μας λένε: "H κρούση γίνεται ακαριαία" και "Τα σώματα δεν μετακινούνται κατά τη διάρκεια της κρούσης". Θα γίνω (πάλι) πνεύμα αντιλογίας.
ΛΥΣΗ
ΛΥΣΗ
ιωαννηs
Επιφανές μέλος
Ο ιωαννηs αυτή τη στιγμή δεν είναι συνδεδεμένος. Είναι 25 ετών, Φοιτητής του τμήματος Πρόγραμμα Ιερατικών Σπουδών και μας γράφει από Πειραιάς (Αττική). Έχει γράψει 15.422 μηνύματα.
Χρήστες Βρείτε παρόμοια
-
Τα παρακάτω 0 μέλη και 1 επισκέπτες διαβάζουν μαζί με εσάς αυτό το θέμα:Tα παρακάτω 278 μέλη διάβασαν αυτό το θέμα:
- Cocobolo
- Salomon Jonas
- many of Filip
- ChrisG152
- ether--net
- Hased Babis
- GNick06
- Marildrea
- globglogabgalab
- Georgiaaa_
- Bonaparte
- Ilias__
- Kabamaru Hayate
- panosalex7
- eukleidhs1821
- SlimShady
- jYanniss
- Drscientist
- Corfu kitty
- bak07
- Kate1914
- aris65
- jellojina
- Unboxholics
- sakplat
- Chrisphys
- bigguy
- love_to_learn
- tsiobieman
- Wonderkid
- Tolis211
- suaimhneas
- Indecisive2
- bibliofagos
- Hecticism
- ggl
- panosT436
- rseven
- Debugging_Demon
- andromaxh07
- Scandal
- georgetherrr
- antonis97
- BatGuin
- thesmilingchild
- iiTzArismaltor_
- Μήτσος10
- Orfano
- charmander
- eirinipap
- exotic xo
- Giorgosvr
- Qwerty 0
- Than003
- angela_k
- Jomo
- Joji
- kost28
- redpointer
- Albert.123
- Leo komm
- P.Dam.
- Steliosgkougkou
- chjan
- Evangeloz
- wmaria
- Maynard
- χημεια4λαιφ
- donut_daddy
- marikakitsou16
- physicscrazy
- Lia 2006
- chester20080
- panaman
- Msp1
- Sotis
- mirara
- melver
- grad778
- nickd
- V@Per
- ssalex
- catlover033
- carnage
- Μιχαήλ
- vas2017
- beatrixx
- phleidhs
- gegeorgiou90
- Dr. Gl. Luminous
- agg41
- thepigod762
- Helen06
- math2arch
- MrDragonboy
- chrismpd
- bill09876
- Paragontas7000
- ikigai
- Marel
- soleilst
- Startx0
- marilenaaa
- EllieKal
- gzois
- EFAKIT
- Φινεύς
- estrela
- Lifelong Learner
- Annie
- Panatha mono
- Mitsaras23
- Isa
- BiteTheDust
- Chris180
- aplalew
- user111
- Chemwizard
- giannhs2001
- Mukumbura
- MR WHITE
- SIAmia
- supertom4000
- J.Cameron
- persour
- Totreno
- sotirislk
- Specon
- Mariosm.
- Claire05
- Giorgos216
- Jimpower
- shezza94
- kwstasloul
- kan3nas
- dmav
- Obi-Wan Kenobi
- Nancysmilkyway
- Νομάρχης
- ogigidi
- ένας τυχαίος
- Hmmytheos
- constansn
- cannot_log_in
- hello1234
- ilal1200
- Alessandra Eliza
- Giannis327
- phoni
- aggorf
- Nala
- Frozensun
- xrisamikol
- Ilovemycats27
- PanosApo
- nik64
- angies
- dimitris_eee
- mike19
- angeloskar
- eltqt
- CrusaderKingsIII
- flaura
- elevag
- Patroklos
- Anonymous1
- IcedBreaje
- kiyoshi
- nicole1982
- Lost_In_Life
- Γατέχων
- AggelikiGr
- Nansytsg
- Lathy
- k4t
- Maria_Xagorari
- suuuuiiii
- SoyN
- thecrazycretan
- Jesse_
- A350
- Ιωάννης1234
- george777
- Abiogenesis
- Enhypen
- Mary06
- arko
- Giorgkalo
- velentzakoss
- Giota_pel
- AnnaRd
- Νικολινα
- NikNik1995
- BillyTheKid
- Nick_nt
- a namaves
- xristarac
- ilovekpop
- GeorgePap2003
- Sofos Gerontas
- topg
- Γιώτα Γιαννακού
- plantbee
- Peter Pan13
- Ness
- MrDna
- Jojo K
- Mewmaw
-
Φορτώνει...
-
Το forum μας χρησιμοποιεί cookies για να βελτιστοποιήσει την εμπειρία σας.
Συνεχίζοντας την περιήγησή σας, συναινείτε στη χρήση cookies στον περιηγητή σας.
Αρχική Forum
Ρωτήστε κάτι
Προσωπικές Συζητήσεις
Πανελλαδικές
Αγγελίες
Συνδεδεμένοι Χρήστες
Λίστα Αποκλεισμένων
Υπεύθυνοι του Forum
e-steki
