ιωαννηs
Επιφανές μέλος
Ο ιωαννηs αυτή τη στιγμή δεν είναι συνδεδεμένος. Είναι 25 ετών, Φοιτητής του τμήματος Πρόγραμμα Ιερατικών Σπουδών και μας γράφει από Πειραιάς (Αττική). Έχει γράψει 15.426 μηνύματα.
Marel
Νεοφερμένο μέλος
Η Marel αυτή τη στιγμή δεν είναι συνδεδεμένη. Είναι 19 ετών και Φοιτήτρια του τμήματος Ψυχολογίας ΕΚΠΑ. Έχει γράψει 92 μηνύματα.
02-11-23
15:09
Ευχαριστώ
ιωαννηs
Επιφανές μέλος
Ο ιωαννηs αυτή τη στιγμή δεν είναι συνδεδεμένος. Είναι 25 ετών, Φοιτητής του τμήματος Πρόγραμμα Ιερατικών Σπουδών και μας γράφει από Πειραιάς (Αττική). Έχει γράψει 15.426 μηνύματα.
02-11-23
16:42
ξεχασα να σε βαλώ το πείραμα ακινησιας
Dias
Επιφανές μέλος
Ο Dias αυτή τη στιγμή δεν είναι συνδεδεμένος. Είναι Καθηγητής κι έχει σπουδάσει στο τμήμα Φυσικής ΕΚΠΑ (Αθήνα). Έχει γράψει 10.750 μηνύματα.
07-11-23
01:46
Σταμάτα επιτέλους να ανοίγεις νέο θέμα για κάθε άσκηση!!!!
ιωαννηs
Επιφανές μέλος
Ο ιωαννηs αυτή τη στιγμή δεν είναι συνδεδεμένος. Είναι 25 ετών, Φοιτητής του τμήματος Πρόγραμμα Ιερατικών Σπουδών και μας γράφει από Πειραιάς (Αττική). Έχει γράψει 15.426 μηνύματα.
09-11-23
19:09
Απαντηση
Marel
Νεοφερμένο μέλος
Η Marel αυτή τη στιγμή δεν είναι συνδεδεμένη. Είναι 19 ετών και Φοιτήτρια του τμήματος Ψυχολογίας ΕΚΠΑ. Έχει γράψει 92 μηνύματα.
09-11-23
22:41
Ευχαριστώ πολύ!
ιωαννηs
Επιφανές μέλος
Ο ιωαννηs αυτή τη στιγμή δεν είναι συνδεδεμένος. Είναι 25 ετών, Φοιτητής του τμήματος Πρόγραμμα Ιερατικών Σπουδών και μας γράφει από Πειραιάς (Αττική). Έχει γράψει 15.426 μηνύματα.
10-11-23
09:39
Απάντηση
Μarel ..αμα σε πεταξει κανενα κεραυνο ο Διας που ανοιγεις θεματα συνεχεια ...εγω δεν ξερω
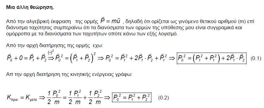
Ξεχασα να πω... αν η επιτροχια ταχυτητα των τροχων δεν ειναι ιδια... η σανιδα θα σερνοταν ( ολισθηση).
Αυτο συμβαινει στα αυτοκινητα οταν η επιτροχιος ταχυτητα των τροχων δεν ειναι η ιδια τοτε το αυτοκινητο παρεκλινει- στριβει ( πεταει κωλο λενε) το κανουν και επιτηδες τραβωντας χειροφρενο να επιβραδυνουν τους πισω τροχους.
Αυτο συμβαινει οταν ενας τροχος πεσει σε χωμα ,αμμο, νερα ,λαδια κλπ
Τοτε επεμβαινει το σύστημα ευσταθειας ( esp) και φρεναρει τους αλλους τροχους για να το επαναφερει...
ιωαννηs
Επιφανές μέλος
Ο ιωαννηs αυτή τη στιγμή δεν είναι συνδεδεμένος. Είναι 25 ετών, Φοιτητής του τμήματος Πρόγραμμα Ιερατικών Σπουδών και μας γράφει από Πειραιάς (Αττική). Έχει γράψει 15.426 μηνύματα.
16-11-23
15:38
Απαντηση
ιωαννηs
Επιφανές μέλος
Ο ιωαννηs αυτή τη στιγμή δεν είναι συνδεδεμένος. Είναι 25 ετών, Φοιτητής του τμήματος Πρόγραμμα Ιερατικών Σπουδών και μας γράφει από Πειραιάς (Αττική). Έχει γράψει 15.426 μηνύματα.
16-11-23
18:01
Μαρελ την αλλη ασκηση θα την κανουμε το βραδυ..γιατι θελει και σχημα και τωρα παω να εργαστω να βγαλω την βενζινη της ημερας
εν το μεταξυ σου συνιστω να δεις αυτα τα σχετικα βιντεο απο φωτισμενους ανθρωπους που τα λενε ολα οσα θες για την περιπτωση.
εν το μεταξυ σου συνιστω να δεις αυτα τα σχετικα βιντεο απο φωτισμενους ανθρωπους που τα λενε ολα οσα θες για την περιπτωση.
Marel
Νεοφερμένο μέλος
Η Marel αυτή τη στιγμή δεν είναι συνδεδεμένη. Είναι 19 ετών και Φοιτήτρια του τμήματος Ψυχολογίας ΕΚΠΑ. Έχει γράψει 92 μηνύματα.
16-11-23
18:02
Ευχαριστώ πολύ!
Χρήστες Βρείτε παρόμοια
-
Τα παρακάτω 0 μέλη και 1 επισκέπτες διαβάζουν μαζί με εσάς αυτό το θέμα:Tα παρακάτω 156 μέλη διάβασαν αυτό το θέμα:
- Marel
- trifasikodiavasma
- Hased Babis
- Corfu kitty
- userguest
- suaimhneas
- Maynard
- Joji
- jellojina
- Hecticism
- BatGuin
- panosT436
- sofia07
- patatosalata22
- Than003
- FNC_Sophia
- iren
- Giannis_19
- jYanniss
- wmaria
- Kate1914
- Viktoriaki
- Vasilis125
- Steliosgkougkou
- mysticfallsgirl12
- Lia 2006
- Ness
- ioanna2007
- donut_daddy
- ntinos...
- sciencegeek
- Unboxholics
- woasibe
- sophiaa
- GV221
- charmander
- bibliofagos
- Evangeloz
- bbb
- love_to_learn
- Panatha mono
- Enhypen
- panaman
- grad778
- thepigod762
- nikolakisss_
- Magigi
- peter347
- Alexecon1991
- synthnightingale
- Indecisive2
- Only physics
- Γατέχων
- Startx0
- Wonderkid
- Scandal
- flowermd
- Help :)
- Chrisphys
- Helen06
- Mitsaras23
- Marianna.diamanti
- Albert.123
- tan07
- phleidhs
- Georgepap_21
- Coconut201
- MrDragonboy
- chjan
- soleilst
- Ilovemycats27
- BiteTheDust
- Μήτσος10
- Elwik
- Mariahj
- DetectiveAgg
- stee
- nimbus
- Yorgos L
- bill09876
- marilenaaa
- pannnos1992
- fofo
- carnage
- Mhtsaras76
- user111
- Obi-Wan Kenobi
- neurogirl
- Lifelong Learner
- Yolo06
- ROULI
- Human being
- iiTzArismaltor_
- Chris180
- math2arch
- Εριφύλη
- Jimpower
- Χρήστος2006
- dimitra*
- xrisamikol
- xristarac
- gmoutzour
- Mara2004
- PanosApo
- eukleidhs1821
- angies
- AggelikiGr
- Sofos Gerontas
-
Φορτώνει...
-
Το forum μας χρησιμοποιεί cookies για να βελτιστοποιήσει την εμπειρία σας.
Συνεχίζοντας την περιήγησή σας, συναινείτε στη χρήση cookies στον περιηγητή σας.
Αρχική Forum
Ρωτήστε κάτι
Προσωπικές Συζητήσεις
Πανελλαδικές
Αγγελίες
Συνδεδεμένοι Χρήστες
Λίστα Αποκλεισμένων
Υπεύθυνοι του Forum
e-steki
