Φυσική Γ' Λυκείου - μπορώ να χρησιμοποιήσω αυτόν τον τύπο χωρίς απόδειξη;

angela_k

Νεοφερμένο μέλος

Η angela_k αυτή τη στιγμή δεν είναι συνδεδεμένη. Είναι Φοιτήτρια του τμήματος Ηλεκτρολόγων Μηχανικών & Μηχανικών Υπολογιστών ΕΜΠ. Έχει γράψει 44 μηνύματα.
Καλησπέρα
Ήθελα να ρωτήσω εάν μπορούμε να παίρνουμε κατευθείαν (χωρίς απόδειξη) τον τύπο : dUl/dt = Eαυτ • i
Δεν αναφέρεται στο σχολικό βιβλίο αλλά ζητάται σε πλήθος ασκήσεων.
 
Είσαι απο 2ο ή 3ο πεδίο ;
 
2ο. Βγαίνει εύκολα με παραγωγιση αλλά αρκετοί καθηγητές διαφωνούν με την μέθοδο. Πλέον στις πανελλήνιες το «οποιαδήποτε επιστημονικά τεκμηριωμένη λύση είναι αποδεκτή» δεν τηρείται. Εγώ βρίσκω τον ρυθμό με ΑΔΕ αλλά μου παίρνει περισσότερη ώρα και είναι πολύ πιο εύκολο να κάνω λάθος
 
2ο. Βγαίνει εύκολα με παραγωγιση αλλά αρκετοί καθηγητές διαφωνούν με την μέθοδο. Πλέον στις πανελλήνιες το «οποιαδήποτε επιστημονικά τεκμηριωμένη λύση είναι αποδεκτή» δεν τηρείται. Εγώ βρίσκω τον ρυθμό με ΑΔΕ αλλά μου παίρνει περισσότερη ώρα και είναι πολύ πιο εύκολο να κάνω λάθος
Διαφωνούν με το να κάνεις μια απόδειξη 2-3 λεπτών και θεωρούν καλύτερο το να παπαγαλήσεις την σχέση ; Το οποίο έχει και πολύ μεγαλύτερη πιθανότητα να την κάνεις λάθος ; :loltooth:

Τι να σου πω. Σημασία δεν έχει τι λένε αρκετοί καθηγητές αλλά τι και πως βαθμολογείται πραγματικά στις πανελλήνιες.

Εν πάση περιπτώση όμως, εαν η σχέση δεν υπάρχει πουθενά στο σχολικό βιβλίο ούτε καν σε άσκηση, χρειάζεται απόδειξη. Εαν υπάρχει και αναφέρεται οπουδήποτε εντός του βιβλίου, έστω και σε άσκηση, τότε μπορείς να την χρησιμοποιήσεις χωρίς απόδειξη.
 
Τελευταία επεξεργασία:
Διαφωνούν με το να κάνεις μια απόδειξη 2-3 λεπτών και θεωρούν καλύτερο το να παπαγαλήσεις την σχέση ; Το οποίο έχει και πολύ μεγαλύτερη πιθανότητα να την κάνεις λάθος ; :loltooth:

Τι να σου πω. Σημασία δεν έχει τι λένε αρκετοί καθηγητές αλλά τι και πως βαθμολογείται πραγματικά στις πανελλήνιες.

Εν πάση περιπτώση όμως, εαν η σχέση δεν υπάρχει πουθενά στο σχολικό βιβλίο ούτε καν σε άσκηση, χρειάζεται απόδειξη. Εαν υπάρχει και αναφέρεται οπουδήποτε εντός του βιβλίου, έστω και σε άσκηση, τότε μπορείς να την χρησιμοποιήσεις χωρίς απόδειξη

Διαφωνούν με το να κάνεις μια απόδειξη 2-3 λεπτών και θεωρούν καλύτερο το να παπαγαλήσεις την σχέση ; Το οποίο έχει και πολύ μεγαλύτερη πιθανότητα να την κάνεις λάθος ; :loltooth:

Τι να σου πω. Σημασία δεν έχει τι λένε αρκετοί καθηγητές αλλά τι και πως βαθμολογείται πραγματικά στις πανελλήνιες.

Εν πάση περιπτώση όμως, εαν η σχέση δεν υπάρχει πουθενά στο σχολικό βιβλίο ούτε καν σε άσκηση, χρειάζεται απόδειξη. Εαν υπάρχει και αναφέρεται οπουδήποτε εντός του βιβλίου, έστω και σε άσκηση, τότε μπορείς να την χρησιμοποιήσεις χωρίς απόδειξη.
Οκ ευχαριστώ πολύ
 
Καλησπέρα
Ήθελα να ρωτήσω εάν μπορούμε να παίρνουμε κατευθείαν (χωρίς απόδειξη) τον τύπο : dUl/dt = Eαυτ • i
Δεν αναφέρεται στο σχολικό βιβλίο αλλά ζητάται σε πλήθος ασκήσεων.
Πρεπει να το παρεις οπως σου δινεται μονο που θα ξερεις οτι ειναι στιγμιαιες τιμες.
Ο πληρης τυπος ειναι
1715085856348.png

Οποτε
1) Στο λυκειο δεν ασχολειστε με φυσικη που θα θελει παραγωγους, ολοκληρωματα και διαφορικες.. μονο σταθερα μεγεθη.
Για παραδειγμα δες τον τυπο της κινητικης ενεργειας πως το αποδεικνει με τρικ ενω θελει αλλαγη μεταβλητων και ολοκληρωση .
2) Εδω μιλαμε για ορισμους
Η χρονικη μεταβολη της ενεργειας ειναι η στιγμιαια ισχυς και κατι αναλογο η ισχυς
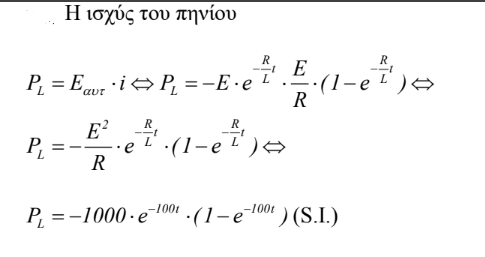
3) Η περαιτερω μελετη της ισχυος καταληγει σε εκθετικες συναρτησεις καταλληλες για την γραφικη απεικονιση αλλα θελεις και αρχικες συνθηκες.
Οπως
1715086886506.png

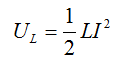
4) Αν το πας με την ενεργεια του πηνιου παλι θες αρχικες συνθηκες και πρεπει πριν να αποδειξεις και τον τυπο της ενεργειας πηνιου ...

1715086754737.png

Οποτε αστο καλυτερα
Για τα υπολοιπα αρμοδιοι ειναι οι δασκαλοι του φροντ που ξερουν τι ειναι πανελληνιες.
Στο πανεπιστημιο ειναι πιο απλα τα πραγματα..ή λενε αποδειξε κατι και στοπ ή παρτο σε τυπολογιο και παμε παρακατω.
 

Συνημμένα

  • 1715086541161.png
    1715086541161.png
    27,7 KB · Εμφανίσεις: 143
4) Αν το πας με την ενεργεια του πηνιου παλι θες αρχικες συνθηκες και πρεπει πριν να αποδειξεις και τον τυπο της ενεργειας πηνιου ...

1715086754737.png

Οποτε αστο καλυτερα
Για τα υπολοιπα αρμοδιοι ειναι οι δασκαλοι του φροντ που ξερουν τι ειναι πανελληνιες.
Στο πανεπιστημιο ειναι πιο απλα τα πραγματα..ή λενε αποδειξε κατι και στοπ ή παρτο σε τυπολογιο και παμε παρακατω.
Την ενέργεια πηνίου έχω την αίσθηση οτι δεν χρειάζεται να την αποδείξουν γιατί σίγουρα αναφέρεται μέσα στο βιβλίο. Δεν ξέρω εαν διδάσκεται σαν έννοια αλλά για να αναφέρεται ο ρυθμός μεταβολής της πιστεύω πως ναι. Ειδάλλως θα ήταν σαν να ρωτάς ποια είναι η επιτάχυνση ενός σώματος που του ασκείται η τάδε δύναμη χωρίς να προσδιορίζεις καν τι είναι η ταχύτητα...πράγμα αδύνατο.

Κατά τα άλλα αρχικές συνθήκες δεν χρειάζονται για να βρεις τον ρυθμό μεταβολής της δυναμικής ενέργειας, ούτε να λύσεις κάποια διαφορική εξίσωση. Η απόδειξη προκύπτει πολύ εύκολα όπως είπε η κοπέλα παραγωγίζοντας την σχέση της δυναμικής ενέργειας του πηνίου και κάνοντας την χρήση του ν. Faraday :

Ul = 0.5Li² =>
d(Ul)/dt = iL(di/dt) => Απο ν.Faraday
d(Ul)/dt = -i*Επ ( εαν ενδιαφέρεσαι κατά μέτρο αγνοείς το πρόσημο ).

Σε κάθε περίπτωση θεωρώ πως εαν δεν είναι σίγουρη και φοβάται μπορεί απλά να γράψει αυτές τις τρεις γραμμούλες. Να της κόψουν μονάδες επειδή έδειξε πως προκύπτει ; ...πέρα απο ξευτιλισμένο, επειδή είναι επιστημονικά ορθό και σίγουρα πιο τεκμηριωμένο απο το να το παπαγαλήσει τον τύπο, θα ήταν και αδύνατο επειδή δεν σου κόβουν μονάδες εαν γράψεις κάτι έξτρα που δεν χρειαζόταν. Αρκεί τα υπόλοιπα βέβαια να είναι σωστά.
 
Τελευταία επεξεργασία:
Πρεπει να το παρεις οπως σου δινεται μονο που θα ξερεις οτι ειναι στιγμιαιες τιμες.
Ο πληρης τυπος ειναι
1715085856348.png

Οποτε
1) Στο λυκειο δεν ασχολειστε με φυσικη που θα θελει παραγωγους, ολοκληρωματα και διαφορικες.. μονο σταθερα μεγεθη.
Για παραδειγμα δες τον τυπο της κινητικης ενεργειας πως το αποδεικνει με τρικ ενω θελει αλλαγη μεταβλητων και ολοκληρωση .
2) Εδω μιλαμε για ορισμους
Η χρονικη μεταβολη της ενεργειας ειναι η στιγμιαια ισχυς και κατι αναλογο η ισχυς
3) Η περαιτερω μελετη της ισχυος καταληγει σε εκθετικες συναρτησεις καταλληλες για την γραφικη απεικονιση αλλα θελεις και αρχικες συνθηκες.
Οπως
1715086886506.png

4) Αν το πας με την ενεργεια του πηνιου παλι θες αρχικες συνθηκες και πρεπει πριν να αποδειξεις και τον τυπο της ενεργειας πηνιου ...

1715086754737.png

Οποτε αστο καλυτερα
Για τα υπολοιπα αρμοδιοι ειναι οι δασκαλοι του φροντ που ξερουν τι ειναι πανελληνιες.
Στο πανεπιστημιο ειναι πιο απλα τα πραγματα..ή λενε αποδειξε κατι και στοπ ή παρτο σε τυπολογιο και παμε παρακατω.
Ο τύπος της ενέργειας του πηνίου είναι γνωστός και μας δίνεται αλλά ο αρχικός πλήρης τύπος που παρέθεσες δεν υπάρχει πουθενά στο σχολικό. Η παραγωγιση όπως είπε και ο Samael είναι υπόθεση ενός λεπτού απλά οι διορθωτές είναι αρκετά περίεργοι. Είναι αυτό που είπες: η φυσική λυκείου δεν απαιτεί παραγωγούς και ολοκληρώματα.
 
Ο τύπος της ενέργειας του πηνίου είναι γνωστός και μας δίνεται αλλά ο αρχικός πλήρης τύπος που παρέθεσες δεν υπάρχει πουθενά στο σχολικό. Η παραγωγιση όπως είπε και ο Samael είναι υπόθεση ενός λεπτού απλά οι διορθωτές είναι αρκετά περίεργοι. Είναι αυτό που είπες: η φυσική λυκείου δεν απαιτεί παραγωγούς και ολοκληρώματα.
Αχ τωρα με βαζεις να γραφω ..αλλα χαλαλι σου.
Αυτο που σου εγραψα ειναι ορισμοι και ισχυουν και στο νευτωνα ..ειναι ο ορισμος της ισχυος.
Παιρνοντας τον τυπο της ενεργειας
1715107708958.png
και παραγωγιζοντας ως προς χρονο και με πεπελεγμενη συναρτηση το ρευμα καταληγεις εκει που θελεις ..ναι ..ωραια... αλλα ανοιγεις και την ορεξη των διορθωτων.

1) Γιατι ισχυει
1715108023659.png
?
Συμφωνα με το Farady η μεταβολη της μαγνητικης ροης προκαλει ΗΕΔ.
Σωστα ? ναι ...αλλα η μαγνητικη ροη που διερχεται απο σταθερο βροχο ειναι αναλογη του πεδιου Β το οποιο ειναι με την σειρα του αναλογο του ρευματος αλλα και απο την γεωμετρια και το μεγεθος του βρογχου.
δηλαδη
1715108610672.png

Οπου ο συντελεστης L ονομαζεται συντελεστης αυτεπαγωγης του βρογχου και εξαρτατε απο την γεωμετρια και το μεγεθος του...συνεχιζοντας λοιπον με την λογικη του farandy θα παρουμε την απαντηση στο ενα ζητουμενο και ολα καλα
1715108903526.png

Ο συντελεστης αυτεπαγωγης ειναι το μετρο αντιδρασης στην μεταβολη του ρευματος ( εξ ου και το μειον)

2) Και αφου μπαινει σε αποδειξεις.. που βρηκε τον τυπο της ενεργειας οπου και βασιστηκε?
1715109021853.png

Να που τον βρηκα ( δεν ξερω αν κανατε ολοκληρωση με αλλαγη μεταβλητης)
1715109815648.png

το μείον έχει φυσική σημασία.

Ε αντιλαμβανεσαι ειναι καπως τραβηγμενα για σενα αυτα οποτε ακολουθα το τι λεει το φροντ...ή κανε οτι σου αρεσει
 

Συνημμένα

  • 1715108134583.png
    1715108134583.png
    149,7 KB · Εμφανίσεις: 109
Μπορεί βέβαια να πει και το εξής απλό.
Ο στιγμιαίος ρυθμός κατανάλωσης ενέργειας* σε ένα στοιχείο ή απόδοσης ενέργειας απο αυτό δίνεται ως εξής :

Pl = i*Επ

Όπου i το ρεύμα που το διαρρέει, Επ η τάση στα άκρα του κτλπ.
Όμως το Pl εκφράζει τον ρυθμό μεταφοράς ενέργειας απο το ή προς το πηνίο, οπότε ισχύει :

Pl = dUl/dt = i*Επ

*Εδώ το κατανάλωσης είναι καταχρηστικό γιατί στην πραγματικότητα(εαν το πηνίο είναι ιδανικό) η ενέργεια αποθηκεύεται, δεν καταναλώνεται. Αλλά απο μαθηματικής άποψης δεν μας επηρεάζει αυτό.

Ορίστε, βγαίνει και σε δύο γραμμές. Ούτε αναφορά σε ροές, ούτε ν.Faraday, ούτε παραγώγοι, ούτε ολοκληρώματα, ούτε τίποτα...

Μην πνίγεστε σε μια κουταλιά νερό, μακάρι το μόνο λάθος να είναι οτι θα πάρετε έναν τύπο χωρίς απόδειξη.
 
Μπορεί βέβαια να πει και το εξής απλό.
Ο στιγμιαίος ρυθμός κατανάλωσης ενέργειας* σε ένα στοιχείο ή απόδοσης ενέργειας απο αυτό δίνεται ως εξής :

Pl = i*Επ

Όπου i το ρεύμα που το διαρρέει, Επ η τάση στα άκρα του κτλπ.
Όμως το Pl εκφράζει τον ρυθμό μεταφοράς ενέργειας απο το ή προς το πηνίο, οπότε ισχύει :

Pl = dUl/dt = i*Επ

*Εδώ το κατανάλωσης είναι καταχρηστικό γιατί στην πραγματικότητα(εαν το πηνίο είναι ιδανικό) η ενέργεια αποθηκεύεται, δεν καταναλώνεται. Αλλά απο μαθηματικής άποψης δεν μας επηρεάζει αυτό.

Ορίστε, βγαίνει και σε δύο γραμμές. Ούτε αναφορά σε ροές, ούτε ν.Faraday, ούτε παραγώγοι, ούτε ολοκληρώματα, ούτε τίποτα...

Μην πνίγεστε σε μια κουταλιά νερό, μακάρι το μόνο λάθος να είναι οτι θα πάρετε έναν τύπο χωρίς απόδειξη.
Ευχαριστώ για την διευκρίνηση! Ναι νομίζω ότι το πάνω ήταν αρκετά τραβηγμένο. Οι τυποι που έχουμε ως γνωστοί αρκούν για να αποδείξουμε τον ρυθμό μεταβολής που ανέφερα γι αυτό ρώτησα μήπως υπάρχει άλλος τρόπος πέρα από την παραγωγιση. Αυτός που ανέφερες με την ισχύ μ αρέσει καλύτερα. Ευχαριστώ και πάλι !
 

Χρήστες Βρείτε παρόμοια

Back
Top